TDK InvenSense QCIoT-ICM42688P Pmod™-Evaluierungsboard

Das QCIoT-ICM42688P Pmod™-Evaluierungsboard von TDK InvenSense ist ein MEMS-Sensor-Breakout-Board mitICM-42688-P 6-Achsen-MEMS-MotionTracking-Bauteil. Der ICM-42688-P ist das rauscharme 6-Achsen-MEMS-MotionTracking-Bauteil, das ein 3-Achsen-Gyroskop und einen 3-Achsen-Beschleunigungsmesser kombiniert. Diese Platine kann auch mit jeder MCU-Platine von Renesas verbunden werden, die auf der QuickConnect Plattform verfügbar ist. Die QCIoT-ICM42688P Platine bietet Pmod-Standardverbindungen vom Typ 6 A (erweiterte I2C) oder 2 A (erweiterte SPI) für die erweiterte Schnittstelle. Diese Platine verfügt über benutzerprogrammierbare digitale Filter für Gyro-, Beschleunigungs- und Temperatursensoren. Zu den typischen Applikationen gehören AR/VR-Controller, kopfmontierte Displays, Wearables, Sport, Robotik und IoT-Geräte.

Merkmale

  • Bestückte ICM-42688-P IMU-Probe:
    • 2.8mdps/√ Hz Gyroskop-Rauschen
    • Beschleunigungsmesser-Rauschen: 70 ° g/√ Hz
    • Rauscharmer 6-Achsen-Stromverbrauch von 0,88 mA
    • ± ± 15.6/31 ±.2/62,5/125/250/500/1000/2000 vom Benutzer wählbarer Gyro-Endwertbereich (dps)
    • Vom Benutzer wählbarer Beschleunigungsmesser-Endwertbereich (g): ±2/4/8/16
    • Benutzerprogrammierbare digitale Filter für Gyro-, Beschleunigungs- und Temperatursensor
    • APEX-Bewegungsfunktionen:
      • Schrittzähler
      • Neigungserkennung
      • Klopferkennung
      • Wake-on-Motion
      • Raise-to-Wake-/Sleep-Funktion
      • Erkennung signifikanter Bewegungen

Applikationen

  • AR/VR Controller
  • Head-Mounted Displays
  • Wearables
  • Sport
  • Robotik
  • IoT-Geräte

Board-Layout

TDK InvenSense QCIoT-ICM42688P Pmod™-Evaluierungsboard

Platinenübersicht

TDK InvenSense QCIoT-ICM42688P Pmod™-Evaluierungsboard

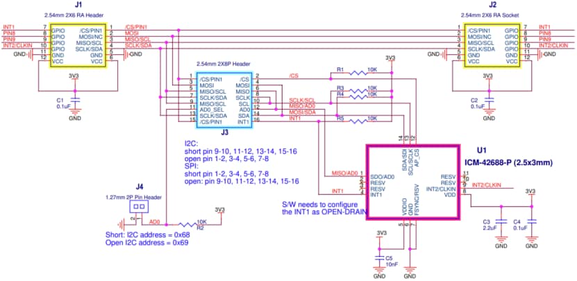
Schaltschema

Schaltplan - TDK InvenSense QCIoT-ICM42688P Pmod™-Evaluierungsboard
Veröffentlichungsdatum: 2024-11-27 | Aktualisiert: 2025-01-30