Texas Instruments LM74681 100-V-Ideal-Dioden-Brücken-Controller
Der Texas Instruments LM74681 100 V Ideal-Dioden-Brücken-Controller steuert eine MOSFET-Brücke an, die verlustarme Brückengleichrichterlösungen mit hohem Wirkungsgrad in Power-over-Ethernet (PoE) -Applikationen ermöglicht. Dieses Gerät arbeitet bei einem Eingangsspannungsbereich von 30 V bis 90 V. Der LM74681-Controller verfügt über 4 integrierte Gattertreiberansteuerung, eine Gatter-Pullup-Stärke von 165µA und eine Gatter-Pulldown-Stärke von 100 mA. Dieser Controller besitzt einen extrem niedrigen Ruhestrom von 0,27µA, um während der PoE-PD-Erkennungs- und Klassifizierungsphase keine Datenbeschädigung zu gewährleisten. Der LM74681 Controller besitzt ein Freigabe-Pin für eine benutzergesteuerte Ein-/Aus-Bauteil-Funktion und wird in einem Sperrschichttemperaturbereich von -40°C bis 125°C betrieben. Dieser Controller wird in einem 3 mm x 3 mm WSON-12-Gehäuse geliefert und erfüllt die IPC-9592-Abstandsregeln. Zu den typischen Applikationen gehören polaritätsunabhängige Leistungseingänge, Videoüberwachungs-IP-Kameras und PoE-gespeiste Bauteile (48 V).Merkmale
- Eingangsbetriebsspannungsbereich: 30 V bis 90 V
- Absolute maximale Spannung: 100 V
- 4 x Integrierte Gate-Drive-Steuerung
- Gate-Pull-up-Stärke: 165 μA
- 100 mA Gatter-Pulldown-Stärke
- Extrem niedriger Ruhestrom von 0,27 μA während der Erkennungs- und Klassifizierungsphase (VIN1-IN2 23 V)
- VTG _ REG = 11 mV lineare Gatter-Regelungssteuerung für Stromversorgungsapplikationen mit OR-Gatterung
- Freigabe-Pin für benutzergesteuerte Ein-/Ausschaltfunktion des Bauteils
- Sperrschicht-Betriebstemperaturbereich: -40 °C bis +125 °C
- WSON-12-Gehäuse mit kleinem Footprint von 3 mm x 3 mm
- Erfüllt die IPC-9592 Abstandsregeln
Applikationen
- PoE-gespeiste Bauteile (48 V)
- IP-Kameras für Videoüberwachung
- Polaritätsunabhängige Leistungseingänge
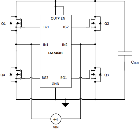
Typisches Applikations-Schaltschema – Diagramm
Funktionales Blockdiagramm
Schaltplan für typische Anwendungen
Veröffentlichungsdatum: 2025-01-15
| Aktualisiert: 2025-03-17
