ROHM Semiconductor BDxHA3MEFJ-C und BDxHA3VEFJ-C LDO-Regler
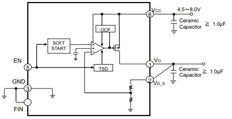
ROHM Semiconductor BDxHA3MEFJ-C und BDxHA3VEFJ-C Fahrzeug Low-Dropout-Controller (LDO) Regler mit variablen und festen Ausgang Optionen. Diese Regler verfügen über Schaltung, Genauigkeithochpräzise Referenzspannungsschaltung ±2 % Ausgangsgenauigkeit und eine integrierte ÜberstromschutzSchaltung (OCP). BDxHA3MEFJ-C und BDxHA3VEFJ-C Regler verfügen außerdem über einen integrierten thermische Abschaltung (TSD) Schaltung 0,3 A Maximaler Ausgangsstrom und 0μEin typischer Abschaltstrom. Diese AEC-Q100-qualifizierten Regler werden in einem Temperaturbereich von -40°C bis +125°C betrieben und sind in einem 4,90 mm x 6 mm x 1 mm HTSOP-J8-Gehäuse verfügbar. Die BDxHA3MEFJ-C und BDxHA3VEFJ-C LDO-Regler eignen sich hervorragend für den Einsatz in Keramikkondensatoren.Merkmale
- Referenzspannungsschaltung mit hoher Genauigkeit
- Eingebaute Überstromschutzschaltung (OCP)
- Eingebauter Übertemperaturschutz (TSD)
- Eingangspannungsbereich: 4,5 V bis 8 V
- 1,5 V bis 7 V Ausgangsspannungsbereich (variabler Typ)
- 2.5V/3.3V/5V Ausgangsspannung (fester Typ)
- Maximaler Ausgangsstrom von 0,3 A
- 0 μA Typischer Abschaltstrom
- -40 °C bis 125 °C Betriebstemperaturbereich
- 4,90 mm x 6 mm x 1 mm HTSOP-J8-Gehäuse
- AEC-Q100-qualifiziert
- Ideal für den Einsatz in Keramikkondensatoren
BD00HA3MEFJ-C und BD00HA3VEFJ-C (variabler Typ) Blockdiagramm
Blockdiagramm BDxHA3MEFJ-C und BDxHA3VEFJ-C (Fester Typ)
Typische Applikations-Schaltung
Veröffentlichungsdatum: 2025-05-19
| Aktualisiert: 2025-06-26
