ROHM Semiconductor BDxIC0JEFJ 1 A LDO-Regler

ROHM Semiconductor  BDxIC0JEFJ 1 A Low-Dropout-Regler (LDO) sind in festen und variablen Ausgangsoptionen erhältlich. Die Ausgangsspannung der variablen Ausgangsspannungsregler kann mit externen Widerständen von 0,8 V bis 4,5 V geändert werden.  Diese Regler verfügen über eine Ausgangsspannungsgenauigkeit von ±1 %, einen Abschaltmodus von μA und eine eingebaute Überstromschutzschaltung (OCP). Die BDxIC0JEFJ Regler sind in einem HTSOP-J8-Gehäuse und in Abmessungen von 4,90 mm x 6 mm x 1 mm verfügbar. Diese Regler werden in digitalen Haushaltsgeräten und Keramikkondensatoren verwendet.

Merkmale

  • ±1 % Genauigkeit Spannung Ausgangsspannung
  • Maximaler Ausgangsstrom von 1 A
  • Integrierte Überstromschutzschaltung (OCP)
  • Eingebauter Übertemperaturschutz (TSD)
  • 0 μA Typischer Abschaltstrom
  • Eingangsspannungsbereich: 2,4 V bis 5,5 V
  • Ausgangsspannungsbereich: 0,8 V bis 4,5 V (variabler Typ)
  • Ausgangsspannung: 1 V/1,2 V/1,25 V/1,5 V/1,8 V/2,5 V/2,6 V/3 V/3,3 V (fester Typ)
  • -25 °C bis 85 °C Betriebstemperaturbereich
  • RoHS-konform

Applikationen

  • Digitale Haushaltsgeräte
  • Keramikkondensatoren

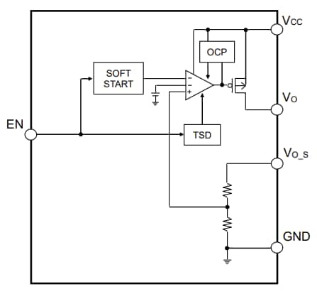
Variabler Ausgangsspannungstyp — Blockdiagramm

Blockdiagramm - ROHM Semiconductor BDxIC0JEFJ 1 A LDO-Regler

Block Ausgang Spannung Typ Blockdiagramm

Blockdiagramm - ROHM Semiconductor BDxIC0JEFJ 1 A LDO-Regler

Typische Applikations-Schaltung

Applikations-Schaltungsdiagramm - ROHM Semiconductor BDxIC0JEFJ 1 A LDO-Regler
Veröffentlichungsdatum: 2025-05-19 | Aktualisiert: 2025-06-26