Analog Devices / Maxim Integrated DS2478 DeepCover® Sicherer Koprozessor für Automotive
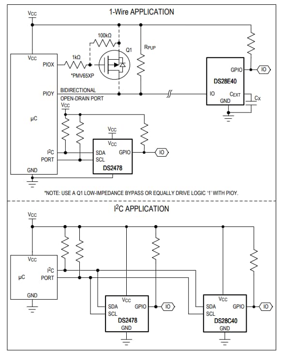
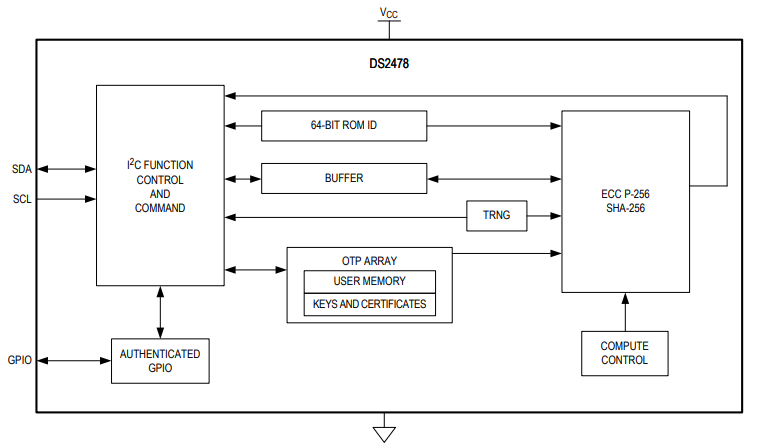
Der sichere DS2478 DeepCover® Koprozessor für Automotive von Analog Devices kann alle erforderlichen HMACs oder ECDSA-Signaturen berechnen, um jede Operation auf den DS28E40- oder DS28C40-ICs durchzuführen. Dieser Koprozessor unterstützt mehrere asymmetrische (ECC P-256) und symmetrische (SHA-256) Sicherheitsfunktionen für die DS28E40/DS28C40 ICs. Zusätzlich zu den Sicherheitsdiensten, die von den hardwareimplementierten ECC- und SHA-256-Engines bereitgestellt werden, ist in das Gerät ein FIPS/NIST True Random Number Generator (TRNG) integriert. Darüberhinaus enthält das Bauteil ein sicheres OTP von 6 KB (3 KB Benutzer, 3 KB Schlüssel/Geheimnisse), einen konfigurierbaren GPIO-pin und eine einzigartige 64-bit-ROM - Identifikationsnummer (ROM-ID).Die eingebetteten DS2478 DeepCover-Sicherheitslösungen von Analog Devices verschlüsseln sensible Daten unter mehreren fortschrittlichen Sicherheitsebenen, um eine möglichst sichere Schlüsselspeicherung zu gewährleisten. Zum Schutz vor Angriffen auf Bauteilebene sind invasive und nicht-invasive Gegenmaßnahmen implementiert, einschließlich einer aktiven Chip-Abschirmung, verschlüsselter Speicherung von Schlüsseln und algorithmischer Verfahren. Zu den typischen Applikationen gehören die sichere Authentifizierung im Automotive-Bereich, der Krypto-Schutz von IoT-Knoten, die Identifizierung und Kalibrierung von Teilen/Werkzeugen im Automotive-Bereich sowie die sichere Speicherung von kryptografischen Schlüsseln für einen Host-Controller.
Merkmale
- Der HW-Beschleuniger entlastet den Host-Prozessor von ECDSA- und SHA-256-Berechnungen:
- FIPS 186 ECDSA P-256 Signatur und Verifizierung
- ECDH-Schlüsselaustausch für Session-Schlüsseleinrichtung
- ECDSA-authentifiziertes Lesen/Schreiben von konfigurierbarem Speicher
- FIPS 180 HMAC für bidirektionale Authentifizierung
- SHA-256 One-Time-Pad-verschlüsselter Lese-/Schreib-konfigurierbarer Speicher über ECDH-etablierten Schlüssel
- Ein GPIO-Pin mit optionaler Authentifizierungssteuerung:
- Open-Drain, 4 mA/0,4 V
- Optionales SHA-256- oder ECDSA-authentifiziertes Ein/Aus und Auslesen des Zustands
- Optionale ECDSA-Zertifizierung, um Ein/Aus nach einem Multiblock-Hash für ein sicheres Hochfahren festzulegen
- TRNG mit NIST SP 800-90B konformer Entropie-Quelle mit Lesefunktion
- Optionale Chip-generierte Pr-/Pu-Schlüsselpaare für ECC-Betriebsabläufe
- 6Kb OTP-Speicher (One-Time Programmable) für Benutzerdaten, Schlüssel und Zertifikate
- Einzigartige und unveränderliche, werkseitig programmierte 64-Bit-Identifikationsnummer (ROM-ID)
- Optionale Eingangsdatenkomponente zu kryptografischen und Schlüsselvorgängen
- I2C-Kommunikation von bis zu 1 MHz
- 3,3 V ±10 % Versorgungsspannung
- Betriebstemperaturbereich: -40 °C bis +125 °C
- 10-Pin, 3 mm x 3 mm, seitenbenetzbares TDFN-Gehäuse
- AEC-Q100 Klasse 1
Applikationen
- Sichere Automotive-Authentifizierung
- Identifizierung und Kalibrierung von Automotive-Bauteilen,-Tools und -Zubehör
- Kryptografischer Schutz von IoT-Knoten
- Sichere Authentifizierung von Zubehör und Peripherie
- Sichere Speicherung von kryptografischen Schlüsseln für einen Host-Controller
- Sicheres Hochfahren oder Herunterladen von Firmware bzw. Systemparametern
Blockdiagramm
Typische Applikations-Schaltung
