NXP Semiconductors EdgeLock® A30 Sichere Authentifikatoren

NXP Semiconductors EdgeLock® A30 Sichere Authentifikatoren sind benutzerfreundlich und bieten Sicherheitsmechanismen wie z. B. AVA_VAN.5 mit symmetrischer und asymmetrischer Verschlüsselung. Diese Common Criteria (CC) EAL 6+-zertifizierten Authentifikatoren unterstützen ein stromsparendes Design und enthalten ein I2C-Ziel zur einfachen Verbindung mit MCUs/MPUs. Das I2C-Ziel wird bei 100 kHz (Standardmodus), 400 kHz (Schnellmodus) oder 1 MHz (Schnellmodus Plus) betrieben. A30 Authentifikatoren verbrauchen im Halt-Modus nur 5 μA, wenn eine externe VDD versorgt wird. Diese Authentifikatoren sind in WLCSP- und HVQFN20-Gehäusen erhältlich. Die A30 Authentifikatoren werden in Applikationen wie Router, Gateways, Batterien, Streaming-Boxen und medizinischem Zubehör eingesetzt.

Merkmale

  • Erweiterte Sicherheit:
    • CC EAL 6 + AVA_VAN.5-zertifiziert
    • 16 kB NVM-Speicher
    • Sicherer Begleit-Chip zu Standard-MCU oder MPU
    • EdgeLock 2GO-Unterstützung für die Zertifikatserstellung und Zertifikatszustellung
  • Kryptografischer Algorithmus:
    • Asymmetrische Authentifizierung
    • Schlüsselverwaltung und Schlüsselbereitstellung über PKI
    • Unterstützung für mehrere Krypto-Primitive
    • RNG (NIST SP800-90B)
    • SHA-256/384, HMAC und HKDF (RFC5869)
    • AES-128/256 (EZB, CBC, CMAC, CCM und GCM), ECDSA und ECDH über NIST P-256 und Brainpool P256r1
  • Nicht umkehrbarer monotoner Zähler als Nutzungszähler
  • Kommunikation:
    • Das I2Das I2C-Ziel wird bei 100 kHz (Standardmodus), 400 kHz (Schnellmodus) oder 1 MHz (Schnellmodus plus) betrieben
    • 2 konfigurierbare GPIOs
  • 1-V-Betrieb mit 1,5-V-Batterie
  • Erhältlich in WLCSP- und HVQFN20-Gehäusen

Applikationen

  • Anwendungsfälle:
    • Sichere Speicherung von Schlüsseln und Zertifikaten
    • PKI-basierte Authentifizierung und Kommunikation (Public Key Infrastructure, PKI)
    • Authentifizierung nur am Gerät, zwischen Geräten und Gerät zur Cloud
    • Sichere Verbindung für Verbrauchergeräte, Industriemaschinen und medizinische Geräte
    • Batteriepass und/oder digitaler Produktpass
    • Gerät zur Erfüllung strenger Cybersicherheitsanforderungen
  • Industrieanforderungen
  • Akkus und Ladegeräte
  • Spielzubehör und Peripherie
  • Streaming-Boxen
  • Gateways und Router
  • Computerkomponenten
  • Serverkomponenten
  • Medizinisches Zubehör

Blockdiagramm

Blockdiagramm - NXP Semiconductors EdgeLock® A30 Sichere Authentifikatoren

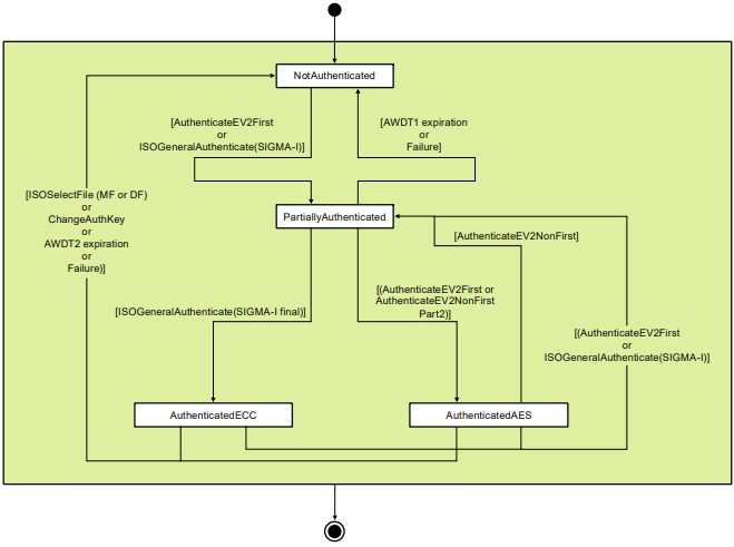
Authentifizierungs-Zustandsdiagramm

NXP Semiconductors EdgeLock® A30 Sichere Authentifikatoren
Veröffentlichungsdatum: 2025-02-23 | Aktualisiert: 2025-10-09