Silicon Labs BRD4103A EFR32BG12 2,4 GHz 10 dBm Funkboard
Die Funkboard BRD4103A EFR32BG12 mit 2,4GHz und 10dBm von Silicon Labs ermöglicht die Entwicklung mit Bluetooth®-Niedrigenergie- und proprietären Drahtlos-Applikationen. Die Platine enthält das drahtlose 2,4 GHz-System-on-Chip Blue Gecko und ist für den Betrieb mit einer Ausgangsleistung von 10 dBm optimiert. Durch die gedruckte On-Board-Antenne und dem HF-Steckverbinder werden gestrahlte und leitungsgeführte Tests unterstützt. Die Blue Gecko Funkboard BRD4103A kann in die vom Blue Gecko Starter Kit bereitgestellte Hauptplatine des drahtlosen Starter Kits für den Zugriff auf das Display, die Tasten und die zusätzlichen Funktionen der Erweiterungsplatinen eingesteckt werden.Merkmale
- EFR32BG12P332F1024GL125 Drahtloses SOC
- ARM Cortex®-M4 mit FPU CPU-Core
- 1024 KB Flash-Speicher
- 256 KB RAM
- 2,4GHz Betriebsfrequenz
- Sendeleistung von 10 dBm
- Integrierte PCB-Antenne, UFL-Anschluss (optional)
- Berührungsregler
- 32,768 kHz und 38,4 MHz Quarze für LFXO und HFXO
BRD4103A Blockdiagramm
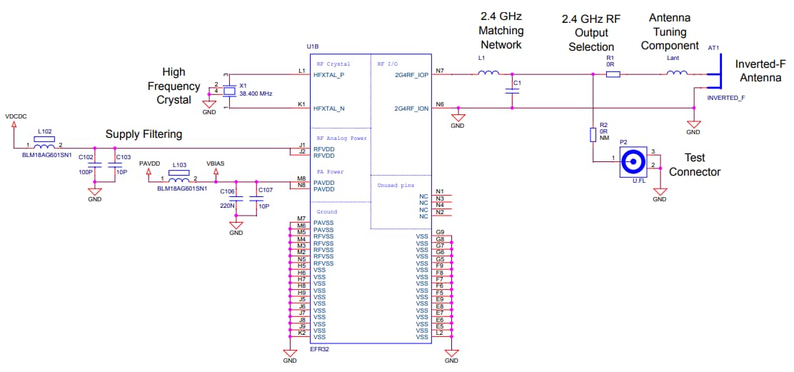
Schaltplan des HF-Bereichs
Veröffentlichungsdatum: 2017-03-20
| Aktualisiert: 2022-03-17
