Skyworks Solutions Inc. Si3406 Power-over-Ethernet Plus (PoE+) Bauteil
Die Silicon Labs Si3406 Power-over-Ethernet Plus (PoE) Powered Devices (PD) integrieren sämtliche Leistungsmanagement- und Steuerfunktionen, die in einer Power-over-Ethernet-Plus (PoE+) Powered-Device-Applikation (PD) erforderlich sind. Diese Bauteile wandeln die Hochspannung über eine 10/100/1000BASE-T-Ethernet-Verbindung zu einer regulierten Ausgangsversorgung mit niedriger Spannung um. Die optimierte Architektur dieser Bauteile reduziert den Footprint der Lösung und die Kosten für die externe Stückliste (BOM) und ermöglicht die Verwendung von kostengünstigen externen Komponenten unter Beibehaltung der hohen Leistungsfähigkeit.Die Si3406 PoE+-Bauteile enthalten die erforderlichen Diodenbrücken und Überspannungsableiter und ermöglichen eine direkte Verbindung des ICs zum Ethernet-RJ-45-Steckverbinder. Ebenfalls enthalten sind der FET zur Leistungsumschaltung und alle damit verbundenen Funktionen. Die Si3406 Bauteile unterstützen isolierte Flyback-, nicht-isolierte Flyback- und Abwärtswandler-Topologien. Um unerwünschte Oberschwingungen für einen besseren Emissionsschutz zu vermeiden, lässt sich die Schaltfrequenz des Reglers mit einem einfachen externen Widerstandswert abstimmen. Zur Verbesserung des Wirkungsgrads der Leistungsumwandlung kann ein integrierter Synchrontreiber einen sekundärseitigen FET steuern. Im Schlaf-Modus wird die Verbindung mit einem PSE-Schalter durch eine automatisierte MPS-(Maintain-Power-Signature)-Funktion aufrecht erhalten.
Die Si3406 Bauteile unterstützen die IEEE 802.3at Spezifikation für Fälle von Einzel- oder Zwei-Ereignis-Klassifizierung vollständig. Standardmäßige externe Widerstände bieten die ordnungsgemäßen IEEE 802.3 Signaturen für die Erkennungsfunktion und Programmierung des Klassifizierungsmodus und interne Anlaufschaltkreise gewährleisten eine gut gesteuerte Sanftanlauf-Erstinbetriebnahme sowohl der Hotswap-Schalter als auch des Spannungsreglers.
Die Si34061 und Si34062 Varianten fügen eine Vorstromwicklungsunterstützung des Haupttransformators für einen Betrieb mit extrem hohem Wirkungsgrad hinzu.
Das Si34061 umfasst eine Unterstützung für die externe Vergrößerung oder vollständige Umgehung des internen Hotswap- und/oder Schalt-FET für die höchste Belastbarkeit und das beste Wärmemanagement am oberen Ende der Klasse 4 und bietet eine weitere Steigerung des Wirkungsgrads der Leistungsumwandlung, wenn dies erforderlich ist.
Das Si34062 enthält auch eine Unterstützung für den Schlafmodus mit Aktivierungsfunktion sowie LED-Treiber-Leistung. Diese Funktionen können verwendet werden, um den Stromverbrauch im Standby-, Schlaf- und Wachmodus zu reduzieren und Applikationsstatus-Informationen mit einer leuchtenden oder blinkenden LED anzuzeigen.
Die Si3406 PoE-PD ist in einem 5 mm x 5 mm flachen 20-Pin-QFN-Gehäuse erhältlich. Die Si34061 und Si34062 Varianten werden in 5 mm x 5 mm flachen 24-Pin-QFN-Gehäusen angeboten.
Merkmale
- Typ 1 (PoE) oder Typ 2 (PoE+) Leistung
- Vollständige IEEE 802.3at Konformität
- Sekundäre Synchron-FET-Treiber
- Strommodus-DC-DC-Wandler
- Abstimmbare Schaltfrequenz
- Unterstützung für Hilfs-Transformator-Vorstromwicklung
- Unterstützung für Hilfs-Adapter
- Unterstützung für interne Hotswap- und Schalt-FET-Umgehung
- Unterstützung für automatisierte Maintain-Power-Signature (MPS)
- Erweiterter Schlafmodus mit Wake-Pin, Modussteuerung und LED-Treiber
- Absolute Spannungsleistung von max. 120 V
- –40°C bis 85 °C erweiterter Temperaturbereich
- Kompaktes 5 mm x 5 mm QFN-Gehäuse
- Bleifrei, ROHS-konform
Applikationen
- Voice-over-IP-Geräte (VoIP)
- Drahtlose Zugangspunkte
- Sicherheits- und Überwachungs-IP-Kameras
- Notlichtleuchten
- Kassenterminalsysteme
- Internetgeräte
- Netzwerk-Geräte
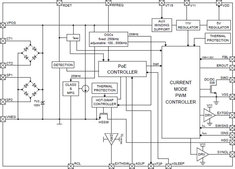
Si3406 Blockdiagramm
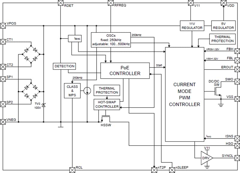
Si34061 Blockdiagramm
Si34062 Blockdiagramm
