STMicroelectronics STSPIN9P1 75 V Erweiterte Motortreiber
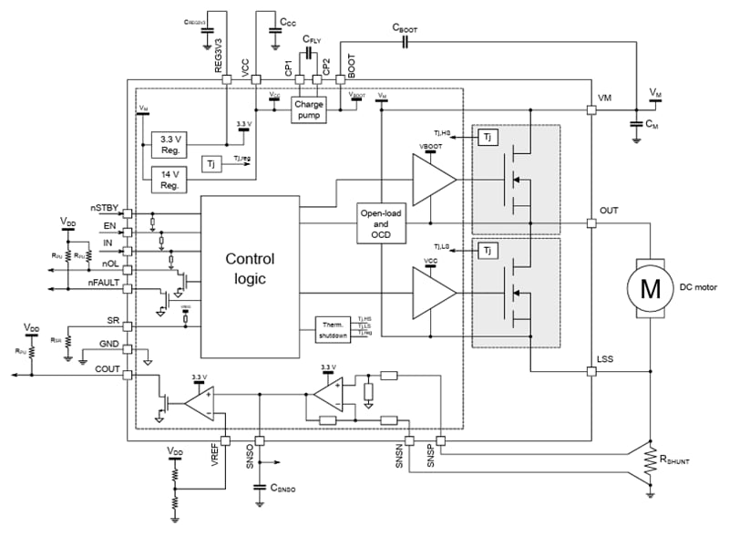
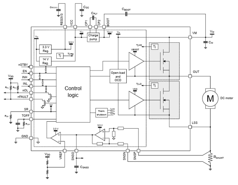
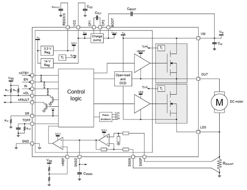
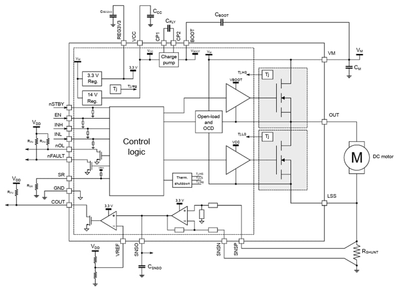
STMicroelectronics STSPIN9P1 75 V erweiterte Motortreiber bieten eine äußerst flexible Plattform, die eine große Auswahl von Niederspannungsmotoren mit einer Nennleistung bis zu 500 W unterstützt, darunter Schrittmotoren, Bürstenmotoren und bürstenlose DC-Motoren. Aufgrund der Integration von niedrigen RDS(ON) MOSFETs (16 mΩ oder 27 mΩ, je nach Modell) sind die BOM-Speicherplatzeinsparungen im Vergleich zu diskreten Lösungen beträchtlich. Große Versorgungsspannung von 7 V bis 75 V. Diese Bauteile bieten eine Reihe von Pin-kompatiblen Halbbrücken- und Vollbrücken-Topologien und ermöglichen so die Abdeckung einer breiten Palette von Applikationen.Der STMicroelectronics STSPIN9P1 umfasst Pin-kompatible Halbbrücken-Bauteile. Die Bauteile im STSPIN9P1 unterscheiden sich in RDS(ON), Antriebsmodus und Steuerungsfunktionen, um eine maßgeschneiderte Lösung für jede spezifische Applikation zu ermöglichen. Trotz der topologischen Einfachheit des Bauteils wird eine große Palette von Funktionsblöcken und fortschrittlichen Funktionen integriert. Alle Versionen verfügen über Regler, wodurch das Gerät vollständig autark betrieben werden kann. Eine elektrische Ladungspumpe ermöglicht unbegrenzte High-Side On-Zeit.
Das integrierte AFE, bestehend aus einem differentiellen Verstärker und einem Komparator, ist so ausgelegt, dass es das Signal aus einem Querwiderstand verstärkt und mit einer Referenz vergleicht. In Fällen, in denen Versionen mit integriertem Strombegrenzer verwendet werden, wird der Komparatorausgang zur Umsetzung einer festen Ausschaltzeit oder einer PWM-Trimmsteuerungsstrategie verwendet; andernfalls steht er nur für die Anwendung am COUT-Open-Drain-Ausgang zur Verfügung.
Alle Bauteile der Produktfamilie STSPIN9P1 verfügen über eine einstellbare Anstiegsrate, die eine Optimierung des Kompromisses zwischen EMI und Wirkungsgrad ermöglicht. Diese Fähigkeit verbessert das gesamte Betriebsverhalten und beschleunigt die Qualifizierung des Kundenentwurfs. Die Bauteile sind dank UVLO (Überstromschutz und thermische Abschaltung) zudem vollständig geschützt. Zusätzlich überprüft die Leerlauferkennung den korrekten Motoranschluss, wenn die Leistungsstufe deaktiviert ist, und stellt hierfür ein dediziertes Signal am Ausgang nOL bereit. Die STSPIN9P1 Produkte werden in einer kompakten 7 mm x 7 mm QFN-Verpackung geliefert.
Merkmale
- Versorgungsspannungsbereich von 7 V bis 75 V
- Integrierte Leistungs-MOSFETs mit skalierbaren Nennströmen
- 10 ARMS, RDS(ON) = 16 mΩ (typisch)
- 6 ARMS, RDS(ON) = 27 mΩ (typisch)
- Strombegrenzer mit PWM- Trimmung oder fester Sperrzeit
- Stromsensoren-Verstärker
- Einstellbare Anstiegsrate für ein optimiertes Verhältnis von EMI/Wirkungsgrad
- Vollständiger Schutz (Übertemperatur, Überstrom und UVLO)
- Erkennung von offenen Lasten
Applikationen
- Bühnenbeleuchtung
- Fabrikautomatisierung
- ATM- und Geldsortieranlagen
- Textilmaschinen
- Haushaltsgeräte
- Robotik
STPIN9P11/STSPINP15 Blockdiagramm
STSPIN9P13/STSPIN9P17 Blockdiagramm
STSPIN12/STSPIN16 Blockdiagramm
STSPIN14/STSPIN18 Blockdiagramm
