STMicroelectronics ALED6000 Monolithische Schaltregler
STMicroelectronics ALED6000 Monolithische Schaltregler sind für die Versorgung der Hochleistungs-LED-Ansteuerung mit einem DC-Strom von bis zu 3 A ausgelegt. Der ALED6000 verfügt über einen großen Eingangsspannungsbereich, wodurch das Bauteil eine ideale Wahl für Automotive-Systeme ist. Der typische RSENSE-Spannungsabfall von 250 mV verbessert die Effizienzleistung und die digitale Verdunkelung wird durch die Ansteuerung des dedizierten DIM-Pins implementiert.Die ALED6000 monolithischen Schaltregler von STM bieten eine einstellbare Strombegrenzung, die zur Auswahl des Induktivitäts-RMS-Stroms entsprechend dem Ausgangs-LED-Nennstrom ausgelegt ist. Durch die Einstellung der Schaltfrequenz hat die Applikation eine kompakte Größe. Eine Impuls-zu-Impuls-Stromerkennung mit digitaler Frequenzteilung setzt einen wirksamen Konstantstromschutz über die verschiedenen Applikationsbedingungen um. Der VBIAS-Pin verfügt über eine Embedded-Umschaltung, die den Wirkungsgrad bei geringer Last maximiert.
Mehrere Bauteile können durch die gemeinsame Nutzung des SYNC-Pins synchronisiert werden, um das Rauschen in rauscharmen Applikationen zu verhindern und den Eingangsstrom-RMS-Wert zu reduzieren.
Merkmale
- AEC-Q100-qualifiziert
- Bis zu 3 A DC-Ausgangsstrom
- 4,5 V bis 61 V Betriebseingangsspannung
- RDS(on) = 250 mΩ (typisch)
- Einstellbare fSW (250 kHz bis 1,5 MHz)
- Verdunkelungsfunktion mit dediziertem Pin
- Niedrige IQ-Abschaltung (10 µA von VIN, typisch)
- Niedriger IQ-Betrieb (2,4 mA typisch)
- ±3 % Ausgangsstromgenauigkeit über Temperatur
- Synchronisierung
- Dedizierter Freigabekontakt
- Einstellbare Sanftanlauf-Zeit
- Einstellbare Strombegrenzung
- Low-Dropout-Betrieb (12 μs max.)
- VBIAS verbessert den Wirkungsgrad bei leichter Last
- Automatische Wiederherstellung bei thermischer Abschaltung
Applikationen
- Geeignet für Automotive-Systeme
- HB LED-Treiber-Applikationen
- Halogenlampen-Ersatz
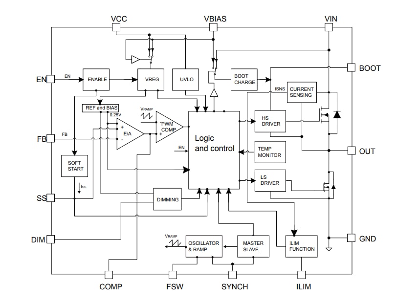
Blockdiagramm
Applikations-Schaltplan
