STMicroelectronics ALTAIR05T-800 All-Primary-Sensing-Schaltregler
Der STMicroelectronics ALTAIR05T-800 All-Primary-Sensing-Schaltregler ist ein Hochspannungsschalter, der für den direkten Betrieb von einer gleichgerichteten Spannung mit nur wenig externen Teilen, bestimmt ist. Er kombiniert einen Hochleistungs-Niederspannungs-PWM-Controller-Chip mit einem 800-V-starken, Avalanche-robusten Leistungs-MOSFET in einem gemeinsamen Gehäuse.Merkmale
- Constant voltage and constant current output regulation (CV/CC) with no optocoupler
- Tight regulation also in presence of heavy load transients
- 800V avalanche rugged internal power section
- Quasi-resonant (QR) operation
- Low standby power consumption
- Automatic self-supply
- Input voltage feedforward for mains-independent cc regulation
- Output cable drop compensation
- SO16 package
Applikationen
- AC-DC chargers
- Mobile phones
- Other handheld equipment
- Compact switch-mode power supplies
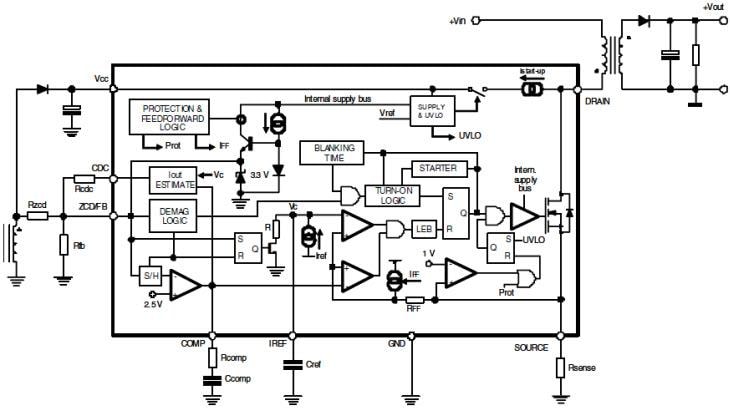
Block Diagram
Veröffentlichungsdatum: 2015-11-18
| Aktualisiert: 2022-03-11
