STMicroelectronics EV-VN7000AY Evaluierungsboard
Das EV-VN7000AY Evaluierungsboard von STMicroelectronics ist zur Verbindung der VIPower®-M0-7-Technologie mit einem bestehenden System ausgelegt. Dieses Board ist mit dem VN7000AY High-Side-Treiber vorbestückt. Der VN7000AY ist ein Einkanal-High-Side-Treiber, der mit der proprietären VIPower®-M0-7-Technologie von ST hergestellt und im PowerSSO-36-Gehäuse untergebracht ist. Dieses Board ist für den Antrieb von geerdeten 12-V-Automotive-Lasten über CMOS-kompatible 3-V- und 5-V-Ausgänge ausgelegt. Das EV-VN7000AY Board integriert einen Betrieb mit extrem niedriger Spannung für Applikationen mit tiefem Kaltstart (konform mit LV124). Zu den typischen Applikationen gehören alle Arten von ohmschen, induktiven und kapazitiven Automotive-Lasten und Stromverteilungsapplikationen in Fahrzeugen.Merkmale
- Betrieb mit extremer niedriger Spannung für tiefe Kaltstartapplikationen
- Universal:
- Smart-Einkanal-High-Side-Treiber
- Sehr niedriger Standby-Strom
- Kompatibel mit 3 V und 5 V CMOS-Ausgängen
- MultiSense-Diagnosefunktionen:
- Multiplex-Analog-Feedback von Laststrom mit VCC-Versorgungsspannung und TCHIP-Gerätetemperatur
- Anzeige für Überlast und Kurzschluss zur Masse
- Thermische Abschaltungsanzeige
- Open-Load-Erkennung im OFF-Zustand
- Ausgangskurzschluss zu VCC-Erkennung
- Messung aktivieren/deaktivieren
- Schutz:
- Unterspannungsabschaltung
- Überspannungsklemme
- Laststrombegrenzung
- Latch-off bei Übertemperatur
- Schutz vor Erdungsverlust und VCC-Verlust
- Batterie-Verpolungsschutz mit einem Selbstschalter auf dem PowerMOS
- Schutz gegen elektrostatische Entladungen
Applikationen
- Alle Arten von ohmschen, induktiven und kapazitiven Automotive-Lasten
- Speziell für Stromverteilungsapplikationen in Fahrzeugen ausgelegt
Technische Daten
- Transientenversorgungsspannung von max. 40 V
- Betriebsspannungsbereich von 4 V bis 28 V
- Einschaltwiderstand von 1,3 mΩ (typisch)
- Strombegrenzung von 200 A
- Standby-Strom: 0,5 µA
- Kaltstart-Versorgungsspannung: 2,85 V (min.)
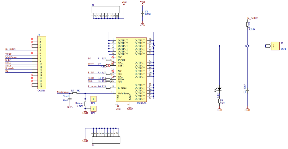
EV-VN7000AY Board-Verbindung
EV-VN7000AY Schaltplan-Diagramm
Veröffentlichungsdatum: 2020-01-31
| Aktualisiert: 2025-01-14
