STMicroelectronics EVLVIPGAN50WF Evaluationsboard
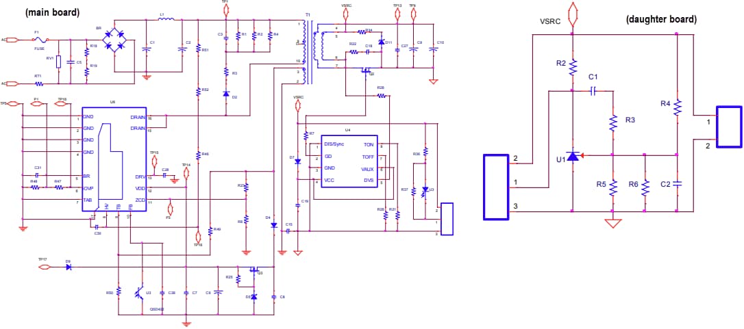
Das STMicroelectronics EVLVIPGAN50WF Evaluation Board enthält einen 15V/50W SSR isolierten Flyback-Wandler für allgemeine Anwendungen. Diese Platine arbeitet mit einem universellen Eingangsspannungsbereich von 90VAC bis 265VAC und unterstützt einen Frequenzbereich von 50 Hz bis 60 Hz. Das EVLVIPGAN50WF-Board basiert auf dem VIPERGAN50W, einem fortschrittlichen Offline-Hochspannungswandler, und nutzt die 700 V PowerGaN-Technologie, die mit einem eingebetteten senseFET und einer Hochspannungs-Startstromschaltung integriert ist. Dieses Bewertungsbrett entspricht der Klasse B der IEC55022 für die elektromagnetische Verträglichkeit, selbst mit einem reduzierten EMV-Filter, und ist RoHS-konform.Dieses Bewertungsbrett besteht aus einem Hauptplatinen und einer Tochterplatine. Die Hauptplatine umfasst eine Diodenbrücke zur Gleichrichtung, einen Eingangs-Pi-Filter zur EMV-Unterdrückung, einen Flyback-Transformator, einen VIPERGAN50W-IC und primäre Komponenten. Die sekundäre Seite verfügt über Ausgangskondensatoren und einen durch einen Leistungshalbleiter MOSFET angetriebenen Synchronrectifier zur Effizienzoptimierung. Die Tochterplatine bietet zusätzliche Schaltkreise für eine erweiterte Steuerung und Überwachung.
Merkmale
- Universeller Netzanschlussbereich von 90VAC bis 265VAC
- Frequenzbereich: 50 Hz bis 60 Hz
- 15 V Ausgangsspannung
- 3,35 A Ausgangsstrom
- Stand-by-Netzverbrauch von <85mw bei="">85mw>
- Durchschnittlicher Wirkungsgrad von >90 %
- Genaue Leitungs- und Lastregelung über den gesamten Eingangs- und Ausgangsbereich
- Erfüllt dank der Frequenz-Jitter-Funktion die Anforderungen für leitungsgebundene EMI gemäß IEC55022 Klasse B selbst mit reduziertem EMI-Filter
- RoHS-konform
Applikationen
- Hilfselektronik mit hohem Wirkungsgrad für:
- Haushaltsgeräte
- Industrie
- Verbraucher
Schaltplan
Veröffentlichungsdatum: 2025-11-18
| Aktualisiert: 2025-12-26
