STMicroelectronics HVLED002 Hochleistungs-LED-Controller
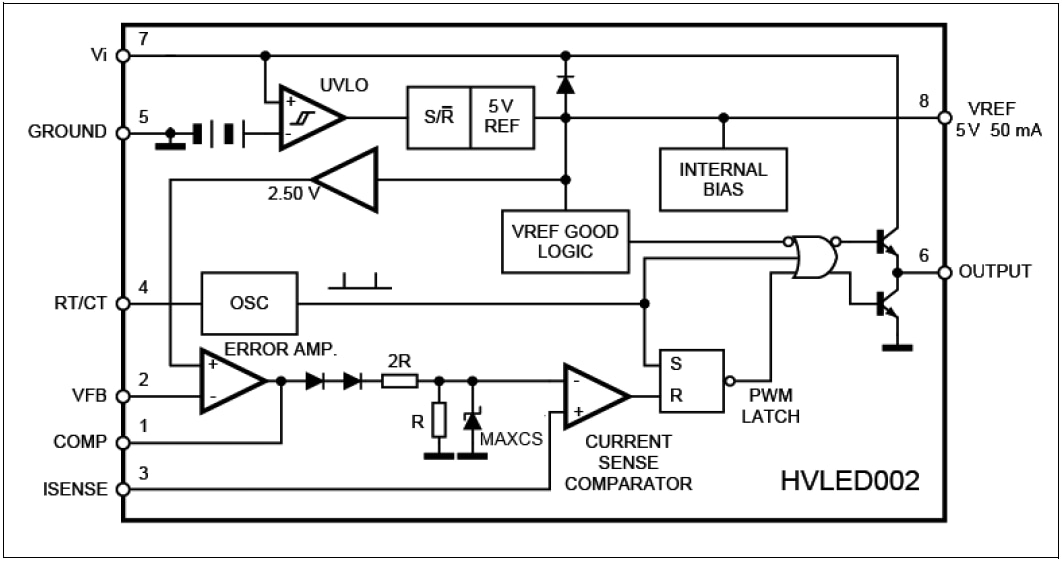
STMicroelectronics HVLED002 Hochleistungs-Strommodus-LED-Controller bieten die erforderlichen Funktionen zur Implementierung von Offline- oder DC-DC-Festfrequenz-Strommodus-Steuerverfahren zur Implementierung von LED-Treibern. Die intern realisierten Schaltungen umfassen einen getrimmten Oszillator für die präzise Tastverhältnissteuerung, eine Unterspannungssperre, eine Präzisionsreferenz, die für Genauigkeit am Fehlerverstärker-Eingang getrimmt ist, einen PWM-Komparator, der auch eine Strombegrenzung liefert und eine Totem-Pole-Ausgangsstufe, ausgelegt als Quelle oder Senke von hohem Spitzenstrom. Die Ausgangsstufe, geeignet zum Antreiben N-Kanal-MOSFETs, ist im ausgeschalteten Zustand niedrig.Merkmale
- Getrimmter Oszillator für präzise Frequenzregelung
- Oszillator-Frequenz garantiert bei 250 kHz
- Strommodus-Betrieb bis 500 kHz
- Verriegelung PMW für Zyklus-für-Zyklus-Strombegrenzung
- Intern getrimmte Referenz mit Unterspannungssperre
- Hochstrom-Totem-Pole-Ausgang
- Unterspannungssperre mit Hysterese
- Niedriger Einschalt- und Betriebsstrom
Blockdiagramm
Veröffentlichungsdatum: 2016-03-29
| Aktualisiert: 2025-04-03
