STMicroelectronics HVLED805 Netzunabhängige LED-Treiber
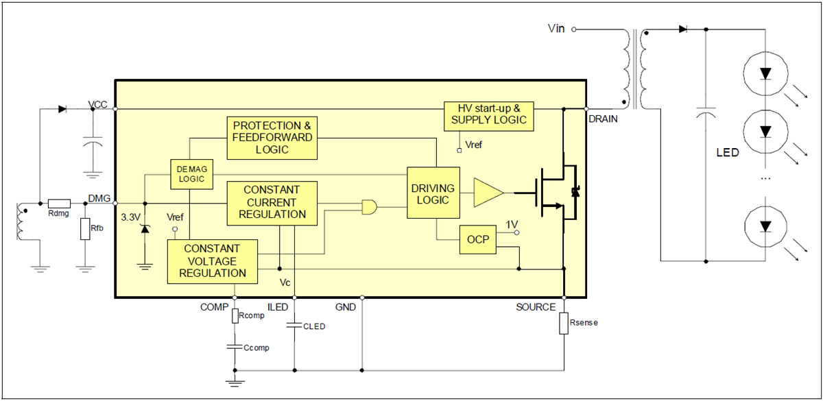
STMicroelectronics HVLED805 netzunabhängige LED-Treiber bieten eine effiziente, kompakte und kostengünstige Lösung für LED-Treiber. Die HVLED805 sind Hochspannungsschalter für den direkten Betrieb von einer gleichgerichteten Spannung mit nur wenig externen Teilen. Die Treiber kombinieren einen Hochleistungs-Niederspannungs-PWM-Controller-Chip mit einem 800-V-Leistungs-MOSFET mit hoher Avalanche-Festigkeit im gleichen Gehäuse.Merkmale
- Integrierter 800-V-Leistungs-MOSFET mit hoher Avalanche-Festigkeit
- Primärseitige Konstantregelung des LED-Ausgangsstroms mit 5 % Genauigkeit
- Kommt ohne Optokoppler aus
- Betrieb mit quasi-resonanter (QR) Nullspannungsschaltung (ZVS)
- Interne HV-Anlaufschaltung
- LED-Ketten-Management bei Leitungsunterbrechungen oder Kurzschlüssen
- Automatische Selbstversorgung
- Eingangsspannungs-Störgrößenaufschaltung für Stromnetz-abhängige CC-Regulierung
Applikationen
- AC-DC-LED-Treiber-Applikationen
- LED-Leuchten zur Nachrüstung (d. h. E27, GU10)
Blockdiagramm
Veröffentlichungsdatum: 2018-02-08
| Aktualisiert: 2023-01-31
