STMicroelectronics L4986 CCM-PFC-Controller
Die L4986 CCM PFC-Controller von STMicroelectronics sind für die Aufwärtswandlung konzipiert und verfügen über einen proprietären Multiplikator-„Emulator“. Dieser Emulator garantiert in Verbindung mit den innovativen THD-Optimierern eine sehr niedrigen Gesamt-Klirrfaktor (THD) unter allen Betriebsbedingungen. Mit einem proprietären Off-Time-Modulator arbeitet der L4986 in einer quasi-festen Frequenz in allen Betriebsbedingungen mit zwei Optionen, 65 kHz für a und 130 kHz für b.Die L4986 CCM-PFC-Controller von STM unterstützen einen 800-V-Hochspannungs-Einschaltblock, einschließlich der Schaltung zur Entladung der X-Kondensatoren des EMI-Filters auf einen sicheren Pegel. Mit dieser Funktion kann das Bauteil die Sicherheitsvorschriften (IEC 61010-1 oder IEC 62368-1) erfüllen, ohne den herkömmlichen Entladewiderstand parallel zu den X-Kondensatoren zu verwenden.
Der L4986 ist in einem pin-SO-Gehäuse verfügbar und ermöglicht eine leistungsstarke Lösung mit geringer Anzahl Komponenten für CCM-betriebene PFC-Aufwärtsregler. Die PFC-Vorregler sind für EN61000-3-2- und JEIDA-MITI-konforme Anwendungen in einem Leistungsbereich von einigen hundert W bis zu einigen kW.
Merkmale
- Spitzenstrom-Modus CCM-gesteuert
- 800-V-Hochspannungsstart mit integrierter Eingangsspannungsmessung
- Entladung der Kondensatoren des aktiven Eingangsfilters
- Eigener Multiplikator-„Emulator“ mit minimalem Klirrfaktor des Netzstroms in allen Betriebszuständen (CCM und DCM)
- Extrem wenige externe Komponenten
- Schutzfunktionen: Ausfall der Rückkopplungsschleife, OVP, OCP, Induktionssättigung, Brown-In, Brown-Out (gemäß den medizinischen SMPS-Standards)
- Induktivitätsstrommessung
- Deaktivierungs- und Niedrigverbrauchsfunktion
- Überwachung des Einschaltstroms
- Soft-Start für sanften Anlauf
- Interne Referenzspannung: 1,2 % (bei Tj = 25 °C)
- Schaltfrequenz: 65 kHz (Version A) und 130 kHz (Version B)
- PGOOD_OUT und einstellbarer PGOOD_IN
- SSOP10-Gehäuse
Applikationen
- PFC-Vorregler für:
- IEC61000-3-2- und JEIDA-MITI-konforme SMPS mit mehr als 1 kW
- Desktop-PC, Server, Webserver, Spielkonsole
- Hochleistungs-LED-Leuchten
- Industrielle und medizinische SMPS gemäß IEC 60601-1-2
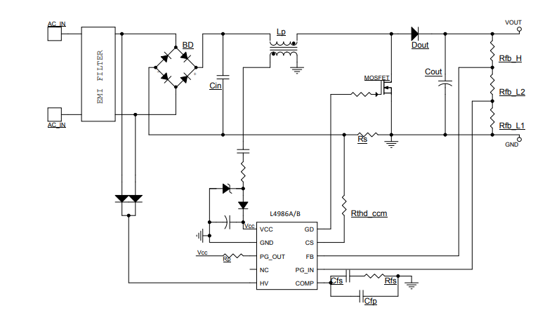
Typische Applikation
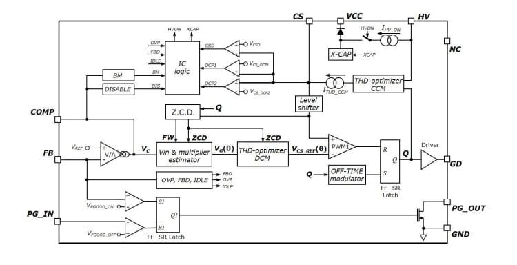
Blockdiagramm
Veröffentlichungsdatum: 2022-04-12
| Aktualisiert: 2022-07-07
