STMicroelectronics L99VR02J Linearer Spannungsregler
Der lineare Spannungsregler L99VR02J von STMicroelectronics liefert einen Laststrom von bis zu 500 mA. Dieser Low-Dropout-Controller (LDO) Regler arbeitet im Bereich von 2,15 V bis 28 V Gleichstromversorgungsspannung und -40°C bis 175°C Temperaturbereich. Dieser Spannungsregler kann sowohl in der Nachregelung direkt mit einer Batterie verbunden als auch mit einer vorgeregelten Spannung betrieben werden. Der L99VR02J Regler kann über SELx-Pins konfiguriert werden, um eine feste, wählbare Ausgangsspannung (0,8 V, 1,2 V, 1,5 V, 1,8 V, 2,5 V, 2,8 V, 3,3 V oder 5 V) zu erzeugen.Der L99VR02J Spannungsregler ist AEC-Q100-qualifiziert und verfügt über eine thermische Abschaltung und Kurzschlussstrombegrenzung, Unterspannungssperre (UVLO) und programmierbaren Kurzschlussausgangsstrom. Der Spannungsregler L99VR02J eignet sich hervorragend für den Einsatz in Fahrzeuganwendungen und ist in PowerSSO-12-Gehäusen erhältlich.
Merkmale
- Batterie- und Nachregelungs-Betriebsmodi sind zulässig
- Niedrige Dropout-Spannung
- Ausgangsspannungsgenauigkeit: ±2 %
- Freigabeeingang für das Aktivieren/Deaktivieren des Spannungsreglers
- Ausgangsspannungsüberwachung mit Reset-Ausgang
- Geringfügige ESR-Auswirkung auf die Ausgangsspannungsstabilität des Lastkondensators
- Programmierbarer, autonomer Watchdog über externen Kondensator
- Unterspannungssperre (UVLO)
- AEC-Q100-qualifiziert
- Schnelle Ausgangsentladung
- Thermische Abschaltung und Kurzschlussstrombegrenzung
- Fortschrittliche thermische Warnung und Ausgangs-Überspannungs-Diagnosefunktionen
- Programmierbarer Kurzschluss-Ausgangsstrom
Technische Daten
- Ausgangsstrom: 500 mA
- Eingangsspannungsbereich: 2,15 V bis 28 V
- Ruhestrom: ≤ 1 ° A
- Maximale Versorgungsspannung (Load Dump): 40 V
- Versorgungsspannung: -0,3 V bis 28 V DC
- Ausgangsspannung: -0,3 V bis 6 V DC
- Betriebstemperaturbereich: -40 °C bis +175 °C
- Thermischer Schutz in einem Temperaturbereich von 175 °C bis 205 °C
Funktionales Blockdiagramm
Applikations-Schaltungs-Diagramm
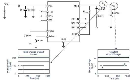
Prüfungschaltung zur Lastregelung
Weitere Ressourcen
Veröffentlichungsdatum: 2023-04-26
| Aktualisiert: 2025-10-06
