STMicroelectronics LD1086 Positiver Low-Drop-Spannungsregler

STMicroelectronics LD1086 positive Low-Drop-Spannungsregler ist in der Lage bis zu 1,5A Ausgangsstrom zu liefern. Eine Dropout-Spannung von maximal 1,2V bei maximalem Ausgangsstrom wird gewährleistet und nimmt bei niedrigeren Lasten ab. Der LD1086 ist Pin-zu-Pin-kompatibel mit älteren einstellbaren Reglern mit drei Anschlüssen, bietet aber eine bessere Leistung in Bezug auf die Abfall- und Ausgangsstoleranz. Anders als bei PNP-Regulatoren, bei denen ein Teil des Ausgangsstroms als Ruhestrom verbraucht wird, fließt beim LD1086 der Ruhestrom in die Last und steigert so den Wirkungsgrad. Nur ein 10 uF (min.) Kondensator ist zur Stabilisierung erforderlich.

Merkmale

  • Typischer Dropout: 1,3 V bei 1,5 A
  • Einstellbare oder feste Ausgangsspannung: 1,8 V, 2,5 V, 3,3 V, 5 V, 12 V
  • Automobilstandard (nur einstellbare VOUT in TO-220- und DPAK-Gehäusen)
  • Ausgangs-Toleranz: ±1 % bei 25 °C und ±2 % bei vollem Temperaturbereich
  • Garantierter Ausgangsstrom von bis zu 1,5 A
  • Interne Strom- und thermische Begrenzung
  • Breiter Betriebstemperaturbereich: -40 °C bis +125 °C
  • Erhältliche Gehäuse: TO-220, D²PAK, D²PAK/A, DPAK und DFN8 (4x4)
  • Pinbelegung kompatibel mit einstellbaren Standard-Spannungsreglern

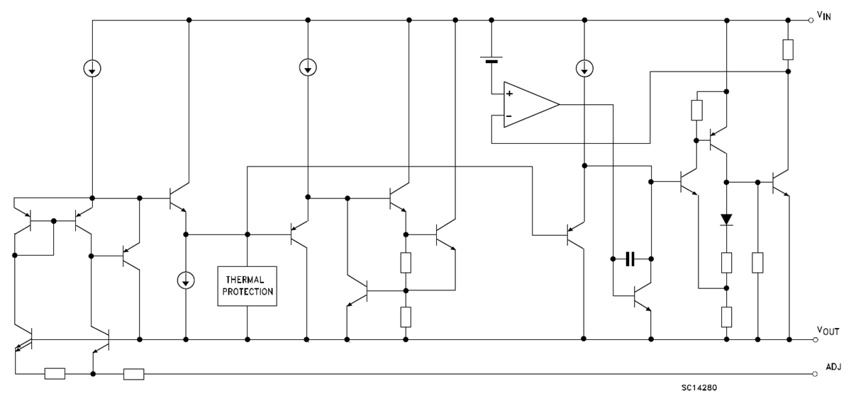
Blockdiagramm

Blockdiagramm - STMicroelectronics LD1086 Positiver Low-Drop-Spannungsregler
Veröffentlichungsdatum: 2016-03-29 | Aktualisiert: 2022-03-11