STMicroelectronics LDK320 Spannungsregler mit hohem PSRR
STMicroelectronics LDK320 Low-Drop-Spannungsregler mit hohem PSRR sind Low-Drop-Spannungsregler, die einen maximalen Ausgangsstrom von 200 mA bei einer Eingangsspannung im Bereich von 2,5 V bis 18 V liefern. Die Regler verfügen über eine typische Dropout-Spannung von 100 mV und werden am Ausgang mit einem Keramik-Kondensator stabilisiert. Die sehr guten dynamischen Eigenschaften, kombiniert mit niedrigem Spannungsabfall und niedrigem Ruhestrom machen die LDK320 ideal für stromsparende batteriebetriebene Applikationen. Mit der Freigabe-Logiksteuerungsfunktion kann sich der LDK320 im Abschaltmodus befinden, indem er einen Gesamtstrom von weniger als 1 μA verbraucht. Dieses Bauteil enthält außerdem eine Kurzschlussstrombegrenzung sowie thermische und SOA-Schutzfunktionen.Merkmale
- Eingangsspannung von 2,5 V bis 18 V
- Sehr niedrige Dropout-Spannung (100 mV typisch bei 100 mA Last)
- Niedriger Ruhestrom (typisch 60 μA, 1 μA im AUS-Zustand)
- Hohe PSRR von 88 dB bei 120 Hz
- Rauscharm
- Ausgangsspannungstoleranz: ±0,5 % bei 25 °C (LDK320A) oder ±2 % bei 25 °C
- Ausgangsstrom bis zu 200 mA
- Großer Ausgangsspannungsbereich von 1,2 V bis 12 V mit 100 mV Schritt und einstellbar
- Logik-gesteuerte elektronische Abschaltung
- Kompatibel mit Keramik-Kondensator (COUT = 1 μF)
- Strom, SOA und Überhitzungsschutz
- Erhältlich in SOT23-5L- und SOT-89-Gehäusen
- Temperaturbereich von -40 °C bis 125 °C
Applikationen
- DSC
- Fernseher
- BD, DVD
- PC
- Industrie
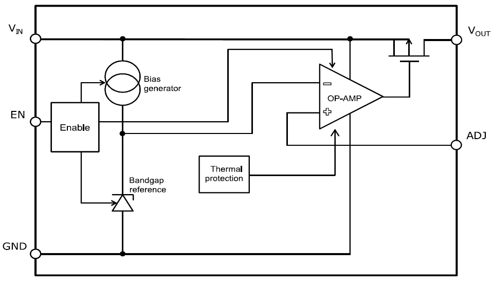
Blockdiagramm (Festgelegt)
Blockdiagramm (Einstellbar)
Veröffentlichungsdatum: 2018-02-08
| Aktualisiert: 2024-04-23
