STMicroelectronics MASTERGAN GaN-Halbbrücken-Hochspannungstreiber
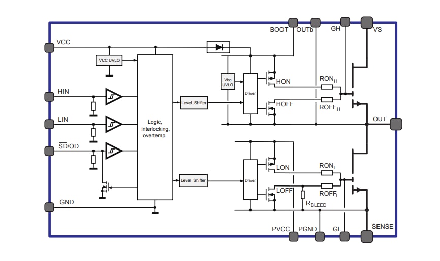
Die MASTERGAN GaN-Halbbrücken-Hochspannungstreiber von STMicroelectronics implementieren eine Stromversorgung mit hoher Leistungsdichte durch die Integration sowohl eines Gate-Treibers als auch zweier GaN-Transistoren im Anreicherungsmodus in einer Halbbrückenkonfiguration. Die integrierten Leistungs-GaNs verfügen über einen RDS(ON) von 150 mΩ und Drain-Source-Durchschlagspannung von 650 V. Die integrierte Bootstrap-Diode kann die High-Seite des integrierten Gate-Treibers schnell versorgen.Die MASTERGAN Treiber von STM bieten einen UVLO-Schutz sowohl im unteren als auch im oberen Antriebsbereich. Dieser Schutz verhindert, dass die Leistungsschalter in einem niedrigen Wirkungsgrad oder unter gefährlichen Bedingungen betrieben werden und die Verriegelungsfunktion verhindert Querleitungsbedingungen. Der erweiterte Eingangsbereich der Eingangspins ermöglicht eine einfache Verbindung mit Mikrocontrollern und DSP-Einheiten oder Hall-Effekt-Sensoren.
Die MASTERGAN Treiber werden in einem Industrie-Temperaturbereich von -40 °C bis +125 °C betrieben und sind in einem kompakten QFN-Gehäuse von 9 x 9 mm verfügbar.
Merkmale
- Leistungsstarkes System-in-Package mit integriertem Halbbrücken-Gate-Treiber und Hochspannungs-GaN-Transistoren:
- BVDSS = 650 V
- RDS(ON) = 150 mΩ
- IDS(MAX) = 10 A
- Rückstromfähigkeit
- Kein Sperrverzögerungsverlust
- UVLO-Schutz auf Low-Side und High-Side
- Integrierte Bootstrap-Diode
- Verriegelungsfunktion
- Dedizierter Pin für Abschaltfunktion
- Genaue interne Timing-Übereinstimmung
- Eingänge mit Hysterese und Pull-Down, die mit 3,3 V bis 15 V kompatibel sind
- Übertemperaturschutz
- Reduzierung der Stückliste
- Sehr kompaktes und vereinfachtes Layout
- Flexibles, leichtes und schnelles Design
Applikationen
- Schaltnetzteile
- Hochspannungs-PFC-, DC/DC- und DC/AC-Wandler
- Ladegeräte und Adapter
- Unterbrechungsfreie Stromversorgungssysteme (USV)
- Solarenergie
INHALTS-STREAM
Videos
Blockdiagramm
View Results ( 15 ) Page
| Teilnummer | Datenblatt | Beschreibung |
|---|---|---|
| MASTERGAN1 | ![]() |
Gate-Treiber High power density 600V half-bridge driver with two enhancement mode GaN HEMTs |
| MASTERGAN2TR | ![]() |
Gate-Treiber High power density 600V Half bridge driver with two enhancement mode GaN HEMTs |
| MASTERGAN3TR | ![]() |
Gate-Treiber High power density 600 V Half bridge driver with two enhancement mode GaN HEMTs |
| MASTERGAN1LTR | ![]() |
Gate-Treiber 600 V half-bridge enhancement mode GaN HEMT with high voltage driver |
| MASTERGAN4LTR | ![]() |
Gate-Treiber 600 V half-bridge enhancement mode GaN HEMT with high voltage driver |
| MASTERGAN4 | ![]() |
Gate-Treiber High power density 600V half-bridge driver with two enhancement mode GaN HEMTs |
| MASTERGAN6TR | ![]() |
Gate-Treiber 650 V enhancement mode GaN High power density half-bridge with high voltage driver |
| MASTERGAN2 | ![]() |
Gate-Treiber High power density 600V Half bridge driver with two enhancement mode GaN HEMTs |
| MASTERGAN5 | ![]() |
Gate-Treiber High power density 600 V half-bridge driver with two enhancement mode GaN power |
| MASTERGAN1L | ![]() |
Gate-Treiber 600 V half-bridge enhancement mode GaN HEMT with high voltage driver |
Veröffentlichungsdatum: 2020-08-28
| Aktualisiert: 2026-03-18

