STMicroelectronics STEF12H60M Elektronische 60-A-Sicherungen
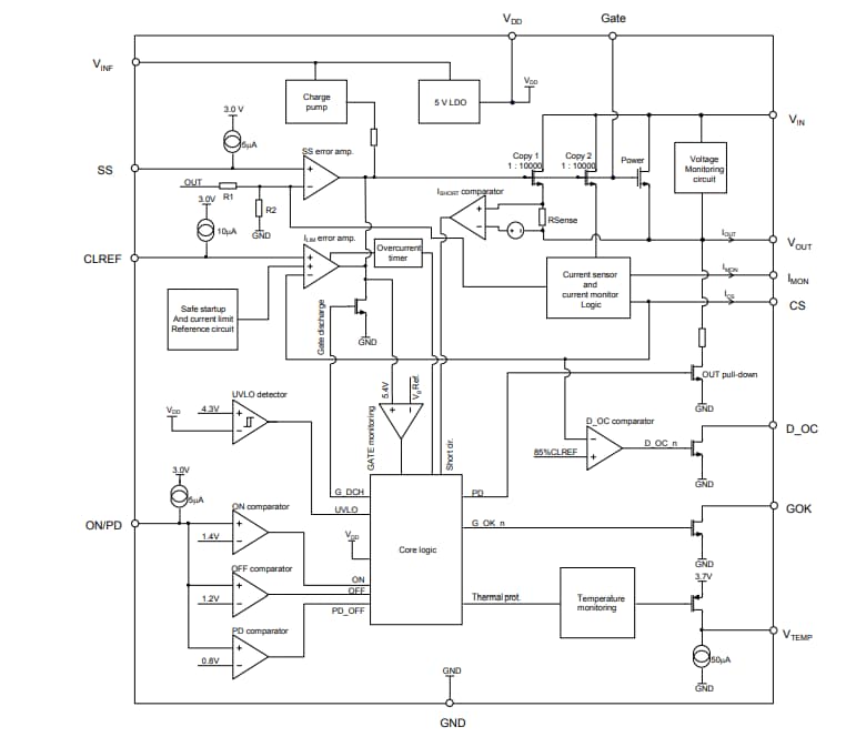
STMicroelectronics STEF12H60M Elektronische 60-A-Sicherungen sind für die Überwachung des Ausgangsstroms und der Eingangsspannung über die 12-V-DC-Stromleitungen optimiert. Die STEF12H60M ist in der Lage, Überstrombedingungen zu erkennen und darauf zu reagieren, wenn sie zur Hauptstromschiene reihengeschaltet sind. Wenn eine Überlastbedingung auftritt, begrenzt die STEF12H60M den Ausgangsstrom auf einen benutzerdefinierten sicheren Wert. Darüber hinaus bietet ein präzises Stromüberwachungssignal ununterbrochene Informationen über den Laststrom zum System-Controller-IC. Ein genauer Temperatursensor erzeugt außerdem ein Überwachungssignal, das dem Systemcontroller die Steuerung der Verlustleistung des Bauteils ermöglicht. Die Einschaltzeit ist programmierbar und steuert den Einschaltstrom während dem Anlauf.Mehrere STEF12H60M elektronischen 60-A-Sicherungen von STM können parallelgeschaltet arbeiten und den Strom während der Anlaufphase reibungslos teilen, wodurch eine dedizierte Stromausgleichsfunktion implementiert wird. Darüber hinaus integrieren die STEF12H60M Sicherungen die Unterspannungssperrenfunktion, die Selbstdiagnose und den absoluten thermischen Schutz.
Merkmale
- Dauerstrom: 60 A
- Eingangsspannungsbereich: 5 V bis 18 V
- Anpassbare Strombegrenzung
- Eingangs-Unterspannungssperre
- Integrierter 0,85-mΩ-Leistungs-MOSFET
- Aktivierungs-/Deaktivierungs-Pin
- Programmierbare Einschaltzeit
- Präzises Stromüberwachungssignal
- Präziser Temperatursensor
- Überstrom- und Fehlerstatus-Flags
- Interne MOSFET-Selbstdiagnose
- Parallelgeschalteter Betrieb
- Thermischer Schutz
- Das Fehlermanagement umfasst Latch-off- oder Auto-Retry-Versionen
- QFN32-Gehäuse von 5 mm x 5 mm
- Temperaturbereich: -40 °C bis +125 °C
Applikationen
- Server-Haupt-eFuse
- Hot-Swap-Boards
- Hochleistungs-Industrieschienenschutz von 12 V
Blockdiagramm
Veröffentlichungsdatum: 2021-02-10
| Aktualisiert: 2022-03-11
