STMicroelectronics STEVAL-ISA180V1 Evaluierungsboard

Das STMicroelectronics STEVAL-ISA180V1 Evaluierungsboard enthält einen isolierten Sperrwandler mit großem Netzeingangsbereich (12 V/0,6 A) für Universal-Applikationen. Dieser Hochspannungswandler integriert intelligent einen robusten 800V-Leistungs-MOSFET mit einer PWM-Strommodus-Steuerung. Der Kern der Applikation bildet der neue VIPer0P Offline-Hochspannungswandler der VIPerPlus-Produktfamilie mit Nullleistungsfunktionen. Das Evaluierungsboard verfügt über eine geringe Größe, minimale BOM, einen hohen Wirkungsgrad, geringen Standby-Verbrauch und hohe Zuverlässigkeit.

Technische Daten

  • Universal-Eingangsnetzbereich von 85 VAC bis 265 VAC (Frequenz von 50 Hz bis 60 Hz)
  • Ausgangsspannungsbereich von 12 V/0,6 A
  • 7,2 W Nennausgangsleistung
  • <40 mW bei 230 VAC Eingangsstrom im Standby
  • Durchschnittlicher Wirkungsgrad von >80 %
  • EN55022-Klasse-B EMI

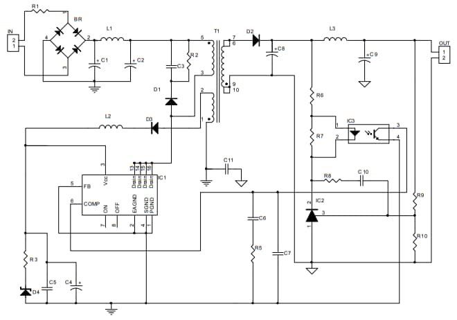
STEVAL-ISA180V1 Schaltplan-Diagramm

Schaltplan - STMicroelectronics STEVAL-ISA180V1 Evaluierungsboard
Veröffentlichungsdatum: 2019-01-22 | Aktualisiert: 2024-01-18