STMicroelectronics STEVAL-ISA184V1 Evaluierungsboard
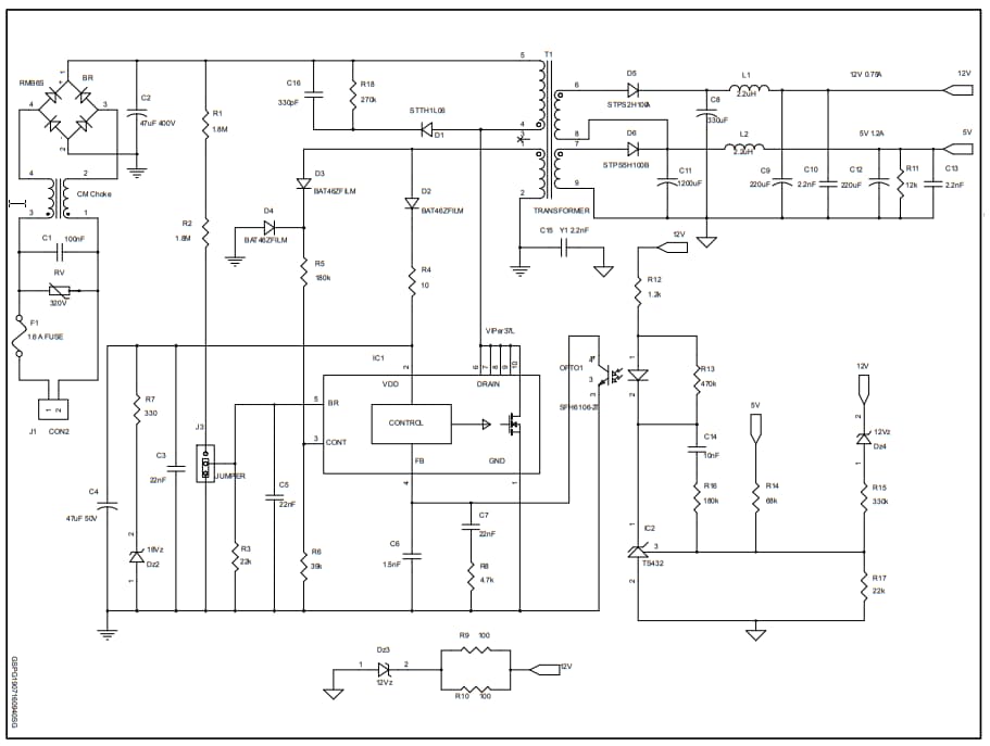
Das STMicroelectronics STEVAL-ISA184V1 Evaluierungsboard hat eine kleine Größe und minimale BOM, einen hohen Wirkungsgrad und geringen Standby-Verbrauch. Das Board enthält einen isolierten Sperrwandler-Doppelausgang (5 V/1,2 A und 12 V/0,75 A) und 15-Watt-Netzanschluss mit großem Bereich, der für Universal-Applikationen vorgesehen ist. Der Kern der Applikation bildet der VIPer37LD Offline-Hochspannungswandler der VIPerPlus-Produktfamilie. Das Bauteil ist ein Hochspannungswandler, der einen robusten 800V-Leistungs-MOSFET mit einer PWM-Strommodus-Steuerung intelligent integriert.Technische Daten
- Universal-Eingangsnetzbereich von 85 VAC bis 265 VAC (Frequenz von 50 Hz bis 60 Hz)
- 5 V/1,2 A Ausgangsspannung 1
- 12 V/0,75 A Ausgangsspannung 2
- Sehr kompakte Größe
- <40 mW bei 230 VAC Standby-Netzstromverbrauch
- >75 % durchschnittlicher Wirkungsgrad
- EN55022-Klasse-B EMI
- RoHS-konform
STEVAL-ISA184V1 Schaltplan
Veröffentlichungsdatum: 2017-04-07
| Aktualisiert: 2022-05-02
