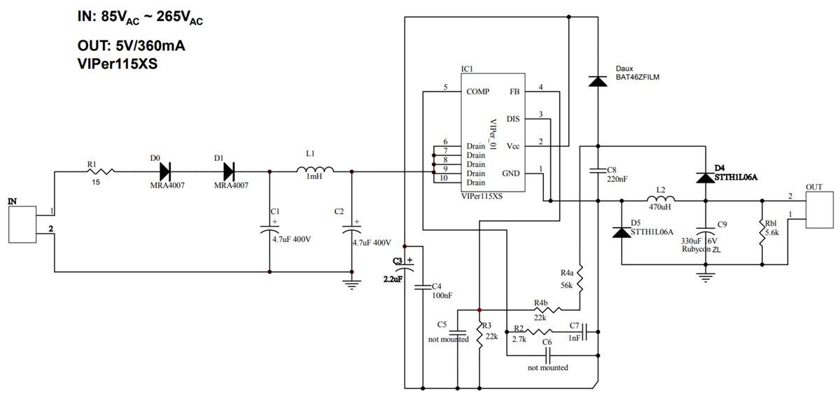
STMicroelectronics STEVAL-ISA195V1 Evaluationsboard

Das STMicroelectronics STEVAL-ISA195V1 Evaluationsboard verwendet einen 5V-/0,36A-Weitbereichs-Netzabwärtswandler, der für allgemeine Applikationen ausgelegt ist. Dieses kleine Einzelschicht-Evaluationsboard verfügt über eine minimale Stückliste, einen hohen Wirkungsgrad und geringen Stromverbrauch im Standby-Modus. Das Design basiert auf dem VIPer11 Offline-Hochspannungswandler der VIPerPlus-Produktfamilie. Der Wandler integriert einen robusten 800-V-Leistungs-MOSFET mit einer Strommodus-PWM.

Merkmale

  • Universal-AC-Netzeingangsspannungsbereich: 85 VAC bis 265 VAC
  • Ausgangsbereich: 5 V/0,36 A
  • Nennausgangsleistung: 1,8 W
  • Eingangsleistung im Standby bei 230 VAC: weniger als 18 mW
  • Wirkungsgrad des aktiven Modus: > 65 %
  • EMI: gemäß EN55022-Klasse-B
  • RoHS-konform

Schaltplan

Schaltplan - STMicroelectronics STEVAL-ISA195V1 Evaluationsboard
Veröffentlichungsdatum: 2018-05-17 | Aktualisiert: 2023-02-06