STMicroelectronics STEVAL-ISA196V1 Evaluierungsboard
Das STMicroelectronics STEVAL-ISA196V1 Evaluierungsboard enthält ein nicht-isoliertes Flybackwandler-Weitbereichsnetz, das für Universal-Applikationen ausgelegt ist. Das STEVAL-ISA196V1 Board ist für die Auswertung des VIPER114LS, der zur VIPerPlus-Produktfamilie gehört, ausgelegt. Dieses Evaluierungsboard ist ein Hochspannungs-Wandler, der einen robusten 800V-Leistungs-MOSFET mit einer Strommodus-PWM-Steuerung integriert. Das STEVAL-ISA196V1 Board verfügt über eine minimale Stückliste, einen hohen Wirkungsgrad, einen niedrigen Standby-Verbrauch und einen Wirkungsgrad im aktiven Modus von mehr als 78 %.Merkmale
- Enthält einen nicht-isolierten Flybackwandler
- Integriert 800V-Leistungs-MOSFETs mit einer PWM-Strommodussteuerung
- Kleine Größe
- Einschichtig
- Geringer Standby-Verbrauch
- Minimale Stückliste (BOM)
- EMI: gemäß EN55022-Klasse-B
- RoHS-konform
Technische Daten
- Universal-AC-Netzeingangsspannungsbereich: 85 VAC bis 265 VAC
- 5 V Ausgangsspannung
- 1,2 A Ausgangsstrom
- 6 W Nennausgangsleistung
- Wirkungsgrad des aktiven Modus: > 78 %
- Nulllast-Eingangsleistung bei 230 VAC (<10 mW)
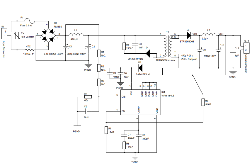
STEVAL-ISA196V1 Schaltplan
Weitere Ressourcen
Veröffentlichungsdatum: 2018-06-14
| Aktualisiert: 2023-02-08
