STMicroelectronics STEVAL-LNBH05 Evaluierungsboard
Das STMicroelectronics STEVAL-LNBH05 Evaluierungsboard implementiert einen DC/DC-Wandler, der auf dem LNBH26S Bauteil basiert. Das STEVAL_LNBH05 wird zur Leistungsversorgung von LNB-internen Parabolantennen verwendet, die Satelliten-Fernsehsignale empfangen.Das LNBH26S ist eine integrierte Lösung für die Lieferung und Schnittstellenverbindung von Satelliten-LNB-Modulen in Übereinstimmung mit internationalen Standards. Diese einfache und vollständige Lösung für Doppeltuner-Satellitenempfänger bietet eine hohe Leistung bei niedrigen Kosten und eine geringe Anzahl externer Komponenten.
Merkmale
- Komplette Schnittstelle zwischen LNB und I²C-Bus
- Integrierter DC/DC-Wandler für 12-V-Einzel-Versorgungsbetrieb und hohen Wirkungsgrad (93 % bei 0,5 A, typisch)
- Wählbare Ausgangsstrombegrenzung durch einen externen Widerstand
- Konform mit den wichtigsten Ausgangsspannungs-Spezifikationen (15 programmierbare Ebenen) von Satelliten-Hauptempfängern
- Genau eingebauter 22-kHz-Tongenerator, passend für weithin akzeptierte Standards
- Tonwellenform-Datenintegrität von 22 kHz auch bei Leerlauf gewährleistet
- Low-Drop-Nachregler und Aufwärts-PWM mit hohem Wirkungsgrad und integriertem Netz-N-MOS ermöglichen geringe Leistungsverluste
- LPM-Funktion (Stromsparmodus) für reduzierte Dissipation
- Interner Überlast- und Übertemperaturschutz mit I²C-Diagnose-Bits
- LNB dynamische Kurzschluss-Sicherung
- ±4 kV ESD-tolerant an den Ausgangsleistungs-Pins
- RoHS-konform
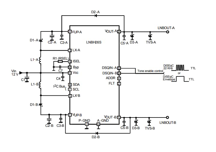
Schaltplan
Layout
Veröffentlichungsdatum: 2019-11-01
| Aktualisiert: 2024-02-27
