STMicroelectronics STEVAL-MKI214V1 Adapterboard
Das STMicroelectronics STEVAL-MKI214V1 Adapterboard ist für eine einfache Evaluierung von MEMS-Bauteilen der LPS33W-Produktfamilie ausgelegt. Dieses Adapterboard bietet eine effektive Lösung für eine schnelles System-Prototyping und eine Bauteilevaluierung direkt innerhalb der eigenen Applikation des Benutzers. Das STEVAL-MKI214V1 Adapterboard bietet die vollständige LPS33K-Pinbelegung und wird bereits gebrauchsfertig mit dem erforderlichen Entkopplungskondensator auf der VDD-Spannungsversorgungsleitung geliefert. Dieses Adapterboard unterstützt die STEVAL-MKI1093V3 Motherboards mit einem leistungsstarken 32-Bit-Mikrocontroller, der als Brücke zwischen dem Sensor und einem PC fungiert. Das Motherboard wird zum Herunterladen einer grafischen Benutzeroberfläche oder von dedizierten Software-Routinen für benutzerangepasste Applikationen verwendet.Das STEVAL-MKI214V1 Adapterboard kann in ein X-NUCLEO-IKS01A2 Standardboard, X-NUCLEO-IKS01A1 Board und X-NUCLEO-IKS01A3 Board eingesteckt werden. Zu den typischen Applikationen gehören Wearables, GPS-Applikationen, Höhenmesser und Barometer für tragbare Geräte und Ausstattung für Wetterstationen.
Merkmale
- Kompatibel mit den STEVAL-MKI109V3 Motherboards
- Vollständige LPS33K-Pinbelegung für einen DIL24-Standardsockel
- RoHS-konform
Applikationen
- Tragbare Geräte
- GPS-Applikationen
- Höhenmesser und Barometer für tragbare Geräte
- Ausstattung für Wetterstationen
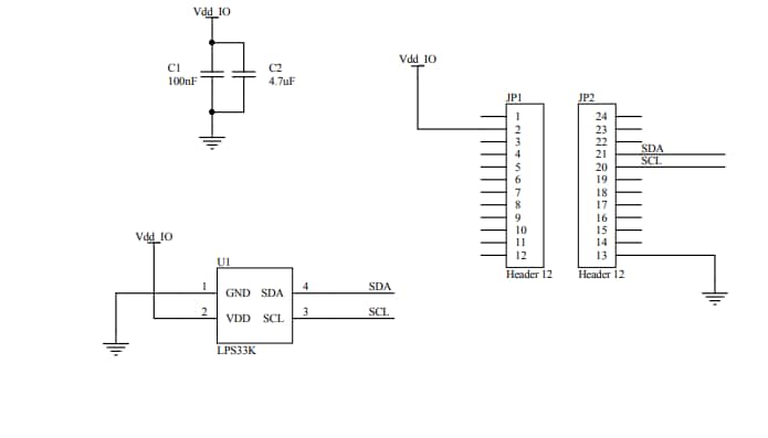
Adapterboard – Schaltplan
Veröffentlichungsdatum: 2020-09-02
| Aktualisiert: 2025-01-13
