STMicroelectronics STEVAL-MKI187V1 ArgonKey Mezzanine-Board
Das STMicroelectronics STEVAL-MKI187V1 ArgonKey Mezzanine-Board (wird auch als 96Boards ArgonKey bezeichnet) ist basierend auf den Linaro-Spezifikationen ausgelegt. Das Board ist eine Sensor-Hub-Plattform für alle 96Boards-kompatiblen Produkte. Das STEVAL-MKI187V1 wird als eigenständiges Board oder verbunden mit dem HiKey (LeMaker) Board vom 96Boards verwendet. Das Board verfügt über zwei Tasten (Reset und Benutzer) und verschiedenen LEDs, die für IoT-Hardware-Applikationen positioniert sind.Merkmale
- Die folgenden ST MEMS-Sensoren sind bestückt:
- LSM6DSL 6-Achsen-Trägheitsmodul
- LIS2MDL Magnetsensor
- LPS22HB Drucksensor
- HTS221 Feuchte- und Temperatursensor
- MP34DT05-AMicrophone
- VL53L0X Gestendetektor
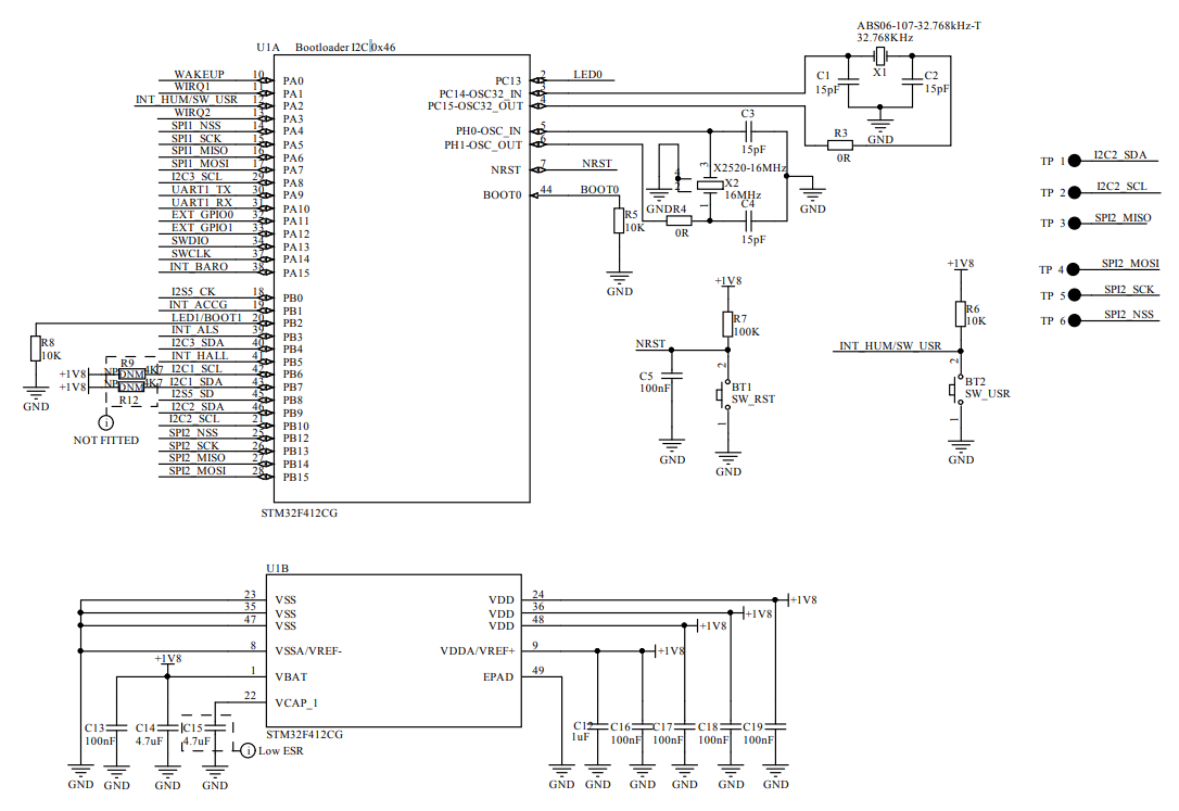
- Basierend auf dem STM32F412C Mikrocontroller
Schaltplan
Veröffentlichungsdatum: 2019-04-09
| Aktualisiert: 2024-02-15
