STMicroelectronics STEVAL-MKI216V1K Digitales Neigungsmesser-Kit

Das STMicroelectronics STEVAL-MKI216V1K digitale Neigungsmesser-Kit kombiniert einen IIS3DHHC Embedded-3D-Beschleunigungsmesser-Sensor, der über ein Kabel mit einem einfachen Adapterboard (STEVAL-MKIGIBV5) verbunden ist, um es mit den STEVAL-MKI109V3 Motherboards kompatibel zu machen. Der Sensor ist genau in der Mitte des Boards angelötet und ein doppelseitiger Klebstoff wird zur Verfügung gestellt, um die Montage des Boards auf Ausrüstungen, die für die Vibrationsanalyse ausgelegt sind, zu ermöglichen. Das STEVAL-MKIGIBV5 kann in einen DIL-24-Standardsockel gesteckt werden.

Merkmale

  • Benutzerfreundliches IIS3DHHC-Board
  • Vollständige IIS3DHHC-Pinbelegung für einen Standard-DIL-24-Sockel
  • Vollständig mit dem STEVAL-MKI109V3 Motherboard kompatibel
  • Doppelseitige Klebstoffe für eine einfache Montage an zu messende Geräte sind enthalten
  • RoHS- und WEEE-konform

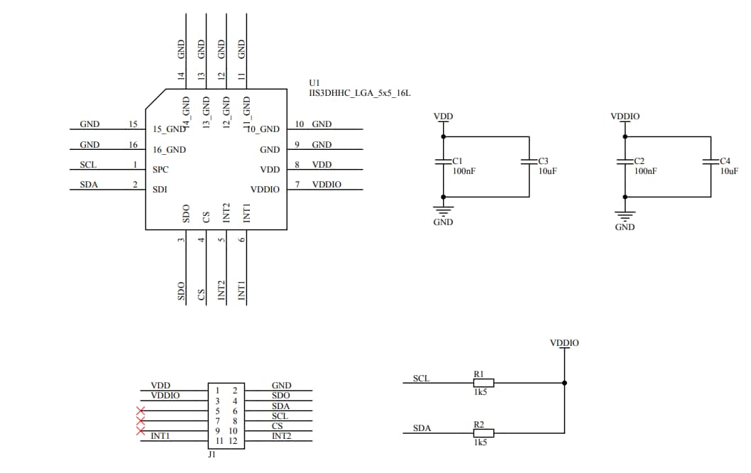
Schaltplan

Schaltplan - STMicroelectronics STEVAL-MKI216V1K Digitales Neigungsmesser-Kit
Veröffentlichungsdatum: 2020-12-08 | Aktualisiert: 2024-12-30