STMicroelectronics STEVAL-MKI220V1 Adapterboard
Das STMicroelectronics STEVAL-MKI220V1 Adapterboard ermöglicht Benutzern die Evaluierung von MEMS-Bauteilen der LPS27HHTW-Produktfamilie. Das STEVAL-MKI220V1 Adapterboard bietet eine effektive Lösung für ein schnelles System-Prototyping und eine schnelle Bauteil-Evaluierung direkt innerhalb der benutzereigenen Applikation.Die STEVAL-MKI220V1 Stecker von STM lassen sich direkt in einen DIL-24-Standardsockel stecken. Der Adapter bietet die vollständige LPS27HHW Pinbelegung und wird einsatzbereit mit den erforderlichen Entkopplungskondensatoren auf der VDD-Stromversorgungsleitung geliefert.
Das Adapterboard wird vom STEVAL-MKI109V3 Motherboard mit einem leistungsstarken 32-Bit-Mikrocontroller unterstützt, der als Brücke zwischen dem Sensor und einem PC fungiert. Eine herunterladbare grafische Benutzeroberfläche (UnicoGUI) oder dedizierte Software-Routinen für benutzerangepasste Applikationen vom PC können verwendet werden.
Merkmale
- Vollständige LPS27HHTW-Pinbelegung für einen DIL-24-Standardsockel
- Vollständig kompatibel mit dem STEVAL-MKI109V3 Motherboard
- RoHS-konform
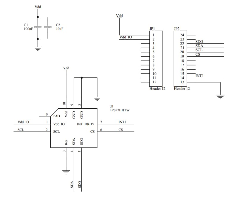
Board-Schaltpläne
Veröffentlichungsdatum: 2021-02-26
| Aktualisiert: 2022-03-11
