STMicroelectronics STEVAL-QUADV01 Evaluierungsboard

Das STMicroelectronics STEVAL-QUADV01 Evaluierungsboard basiert auf den L6981, L7983, ST1PS03 monolithischen Abwärtsreglern und den ST730 LDO-Reglern. Das L6981 Modul liefert bis zu 1,5 A DC-Strom und das L7983 und ST730 Modul bietet bis zu 300 mA DC-Strom. Der ST1PS03 synchrone monolithische Abwärtsregler liefert einen DC-Strom von bis zu 400 mA. Dieses Evaluierungsboard kann aufgrund einer Kombination von Eingangsspannungs- und Ausgangsstrombereichen und Embedded-Funktionen in einer großen Auswahl von Applikationen verwendet werden. Zu den typischen Applikationen gehören DC/DC-Wandler und lineare Spannungsregler.

Merkmale

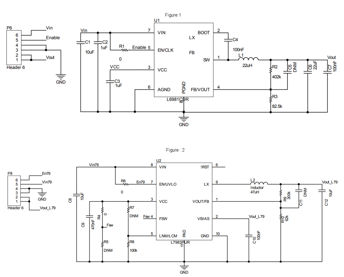
  • L6981:
    • Betriebseingangsspannungsbereich: 3,5 V bis 38 V
    • 0,85 V bis VIN Ausgangsspannungsbereich
    • 1,5 A DC-Ausgangsstrom
    • Internes Vergütungsnetzwerk
    • 2 μA Abschaltstrom
    • Interner Sanftanlauf
    • Freigabefunktion
    • Überspannungsschutz
    • Thermischer Schutz
  • L7983:
    • Betriebseingangsspannungsbereich: 3,5 V bis 60 V
    • 0,85 V bis VIN Ausgangsspannungsbereich
    • 300 mA DC-Ausgangsstrom
    • Internes Vergütungsnetzwerk
    • 2,3 μA Abschaltstrom
    • Interner Sanftanlauf
    • Freigabefunktion
    • Überspannungsschutz
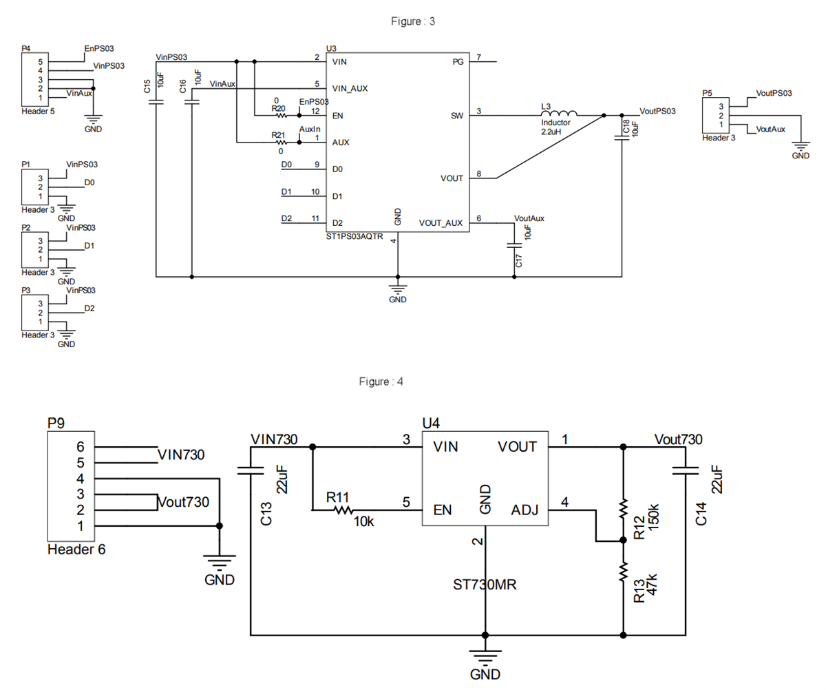
  • ST1PS03:
    • 1,8 V bis 5,5 V Eingangsspannungsbereich
    • Ausgangsspannungsbereich von 1,6 V bis 3,3 V wählbar
    • 400 mA DC-Ausgangsstrom
    • 500 nA typischer Ruhestrom
    • Lastschalter gesteuert durch AUX-Eingang
    • Freigabefunktion
  • ST730:
    • Eingangsspannungsbereich: 2,5 V bis 28 V
    • Ausgangsspannungsbereich: 1,2 V bis VIN
    • DC-Ausgangsstrom: 300 mA
    • Typischer Nulllast-Ruhestrom: 5 μA
    • Strombegrenzung und SOA-Schutz
    • Aktivierungsfunktion

Applikationen

  • DC/DC-Wandler
  • Linear-Spannungsregler

Schaltplan-Diagramme

Videos

Veröffentlichungsdatum: 2023-05-23 | Aktualisiert: 2023-09-13