STMicroelectronics STEVAL-VP26K03F Evaluierungsboard

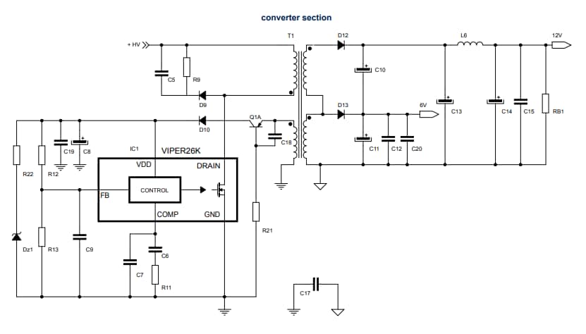
Das STEVAL-VP26K03F Evaluierungsboard von STMicroelectronics enthält einen isolierten Sperrwandler mit zwei Ausgängen und primärseitiger Regelung (PSR). Dieses Evaluierungsboard ist speziell für die Versorgung von Smart-Meter- und SPS-Systemen ausgelegt. Das STEVAL-VP26K03F Evaluierungsboard ist mit dem VIPER267KDTR Offline-Hochspannungswandler ausgelegt. Der VIPER267KDTR Wandler verfügt über einen stoßentladungsfesten Leistungsbereich von 1.050 V, einen PWM-Betrieb bei 60 kHz mit Frequenzjitter für niedrigere EMI und einen On-Board-Soft-Start. Dieser VIPER267KDTR Wandler unterstützt einen isolierten Flyback mit Optokoppler, eine primärseitige Regelung, einen nicht-isolierten Sperrwandler mit resistivem Feedback, Abwärts- und Auf-/Abwärtsregelung. Das STEVAL-VP26K03F Evaluierungsboard ermöglicht die Erweiterung des Eingangsspannungsbereichs und die Reduzierung der Größe der DRAIN-Snubber-Schaltung.

Merkmale

  • Enthält einen isolierten Sperrwandler mit zwei Ausgängen und primärseitiger Regelung (PSR)
  • Embedded-HV-Einschaltfunktion und -Sensor-FET
  • Strommodus-PWM-Controller
  • Setzt den VIPER267KDTR Offline-Hochspannungswandler ein
  • Zur Versorgung von Smart-Meter- und PLC-Systemen ausgelegt
  • Sicherer automatischer Neustart nach einer Fehlerbedingung
  • Hysteretische thermische Abschaltung
  • Integrierter Sanftanlauf für eine verbesserte Systemzuverlässigkeit

Applikationen

  • SNT für Energiemessung
  • Hilfsspannungsversorgung für Industriesysteme mit 3-Phaseneingang
  • LED-Beleuchtung
  • Klimaanlagen

Technische Daten

  • Doppelte Ausgangsspannung:
    • 12 V bei 0,7 Arms (1 A Spitze) und 6 V bei 200 mA
  • Erweiterter AC-Netzeingangsspannungsbereich: 85 VAC bis 448 VAC
  • EMC mit EN55022, EN61000, EN61000-4-4, EN61000-4-5 und EN61000-4-6
  • WEEE- und RoHS-konform

Schaltplan-Diagramm

Veröffentlichungsdatum: 2019-10-21 | Aktualisiert: 2024-02-19