STMicroelectronics STPD01 Programmierbarer synchroner Abwärtswandler
Der STMicroelectronics STPD01 programmierbare synchrone Abwärtswandler eignet sich zur Bereitstellung einer Stromversorgung in Applikationen, welche die Anforderungen von USB-Power-Delivery-Spezifikationen erfüllen. Dieses Bauteil verfügt über eine interne Leistungs-MOS-Synchrongleichrichtung, eine interne Kompensation, eine Kabelabfallkompensation und zwei programmierbare Schaltfrequenzen mit einem optionalen Takt-Dithering.Der STPD01 Abwärtswandler ist gegen Überspannung, Überstrom und Übertemperatur geschützt und der integrierte programmierbare Watchdog verbessert die Robustheit und Sicherheit des gesamten Systems. Die verschiedenen Stufen der Ausgangsspannungs- und Strombegrenzung können über die I2C-Schnittstelle dynamisch eingestellt werden. Dieser programmierbare synchrone Abwärtswandler eignet sich hervorragend für den Einsatz in AC-Adaptern, USB-Hubs, PC-Bildschirmen, Smart-Fernseher und USB-Leistungsverteilung (USB-PD).Merkmale
- Interne Leistungs-MOS-Synchrongleichrichtung
- Interne Kompensation
- Kabelabfallkompensation
- I2C-Bus-gesteuert
- Eingangsspannungsbereich: 6 V bis 26,4 V
- Vout-Einstellungen: 3 V bis 20 V mit Schritten von mindestens 20 mV
- Anstiegsraten-Steuerung: 30 mV/μs (max.)
- Iout-Einstellungen: 0,1 A bis 3 A mit 50-mA-Schritten
- Embedded-Entladefunktion
- Zwei programmierbare Schaltfrequenzen mit optionalem Takt-Dithering
- Watchdog-Timer, der von I2C eingestellt wird
- Konfigurierbarer Interrupt-Pin
- Soft-Start
- Schutzfunktionen:
- Überspannungsschutz (OVP)
- IPEAK -Schutz
- Übertemperaturschutz (OTP)
- Kurzschluss-Sicherung (SCP)
- Unterspannungssperre (UVL)
- Einschalt-Pin
- Programmierbare Konstantstrombegrenzung
- Erhältlich in einem 24L-QFN-Gehäuse von 3 mm x 4 mm
Applikationen
- AC-Adapter
- USB-Hubs
- PC-Bildschirme
- Smart-Fernseher
- USB-PD
Blockdiagramm
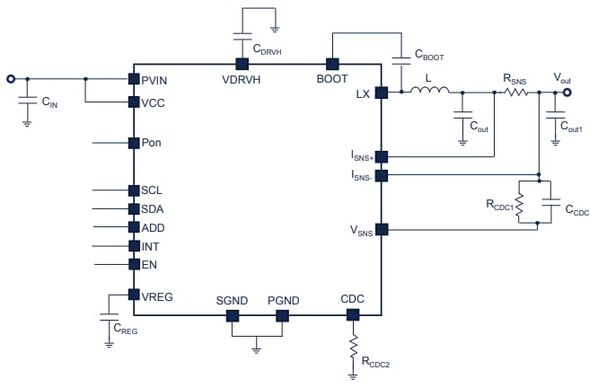
Applikations-Schaltungs-Diagramm
Videos
Veröffentlichungsdatum: 2021-01-07
| Aktualisiert: 2022-06-28
