STMicroelectronics VNF1048F Automotive-High-Side-Schalter-Controller
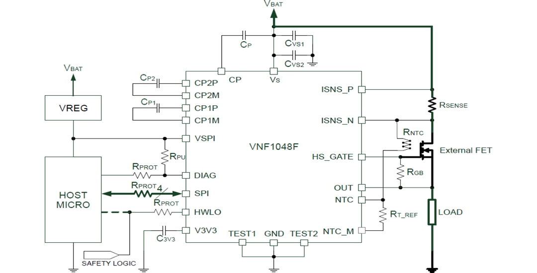
Der VNF1048F Schalt-Controller von STMicroClock ist für die Stromverteilung in Fahrzeugen optimiert. Der VNF1048F IS ist für die Implementierung einer intelligenten high-side-Schaltschaltung für 12 V, 24 V und 48 V Fahrzeuganwendungen ausgelegt. Der VNF1048F kann über eine 3,3 V und 5.0 V CMOS-kompatible SPI-Schnittstelle mit einem host-Mikrocontroller verbunden werden und bietet Schutz und Diagnose für das system. Das Bauteil enthält einen gate-drive für einen externen MOSFET in einer high-side-Konfiguration. Ein Eingang für einen NTC-Widerstand ermöglicht dem Bauteil die Überwachung der externen MOSFET-Temperatur.Der VNF1048F High-Side-Schalter-Controller von STMicroelectronics ist in einem QFN32L-Gehäuse untergebracht und für den Einsatz in Fahrzeuganwendungen AEC-Q100-qualifiziert.
Merkmale
- AEC-Q100-Automotive-qualifiziert
- High-Side-Schaltersteuerungs-IC mit E-Sicherungsschutz für 12-V-, 24-V- und 48-V-Fahrzeuganwendungen
- SPI-Slave-Schnittstelle für Host-Steuerung
- 32-Bit-ST-SPI-Schnittstelle, die mit einem CMOS-Pegel von 3,3 V und 5,0 V kompatibel ist
- 2-stufige Ladungspumpe
- Gate-Drive für einen externen MOSFET in einer High-Side-Konfiguration
- Hochpräzise unidirektionale digitale Strommessung über SPI über einen externen High-Side-Shunt-Widerstand
- Eingang für einen NTC-Widerstand zur Überwachung der externen MOSFET-Temperatur
- Sehr niedriger Standby-Strom
- Robuster ausfallsicherer Funktionsumfang durch interne und externe Steuerungen
- SPI-Registersperre über einen dedizierten digitalen Eingangspin
- Integrierter ADC für TJ, VNTC-, VOUT - und VDS -Umwandlung
- Batterie-Unterspannungsabschaltung
- Externe MOSFET-Entsättigungsabschaltung konfigurierbar über SPI
- Feste Kurzschluss-Verriegelung konfigurierbar über SPI
- Strom-gegenüber-Zeit-Verriegelung konfigurierbar über SPI (Sicherungsemulation)
- Bauteil-Übertemperaturabschaltung
- Externe MOSFET-Übertemperaturabschaltung
- Intelligenter Hochstrom-Sicherungsersatz für Fahrzeuganwendungen
- QFN32L-Gehäuse von 5,0 mm x 5,0 mm
Applikationen
- 12-V-, 24-V- und 48-V-Fahrzeuganwendungen
- Intelligenter Hochstrom-Sicherungsersatz
Blockdiagramm
Typische Applikations-Schaltung
Videos
Veröffentlichungsdatum: 2022-07-08
| Aktualisiert: 2025-09-19
