STMicroelectronics X-NUCLEO-OUT08A1 Erweiterungsboard
Das STMicroelectronics X-NUCLEO-OUT08A1 Erweiterungsboard für den STM32 Nucleo ist zur Evaluierung der Funktionsweise von digitalen Ausgangsmodulen von 2 A (typisch) konfiguriert. Das X-NUCLEO-OUT08A1 Erweiterungsboard verfügt über den IPS160HF High-Side-Einzelschalter mit sicherer Ansteuerung und Smart-Diagnosefunktionen. Das Erweiterungsboard verbindet sich über 3-V-Optokoppler mit dem Mikrocontroller auf dem STM32 Nucleo. Diese Optokoppler werden von GPIO-Pins und Arduino™ UNO R3 (Standardkonfiguration) und ST Morpho Steckverbindern (optional, nicht montiert) angesteuert.Das X-NUCLEO-OUT08A1 Erweiterungsboard von STMicroelectronics erfordert entweder eine Verbindung zu einem NUCLEO-F401RE oder NUCLEO-G431RB Development Board und kann auch mit einem anderen X-NUCLEO-OUT08A1 oder X-NUCLEO-OUT10A1 gestapelt werden. Zwei X-NUCLEO-OUT08A1 Erweiterungsboards ermöglichen die Evaluierung eines digitalen Zweikanal-Ausgangsmoduls von 2 A (typisch) oder eines digitalen Einkanal-Sicherheits-Ausgangsmoduls von 2 A (typisch).
Merkmale
- Basiert auf dem IPS160HF High-Side-Einzelschalter, der über Folgendes verfügt:
- Betrieb von bis zu 60 V/2,4 A
- Geringe Verlustleistung (RON(MAX) = 120 mΩ)
- Schnelles Abklingen für induktive Lasten
- Erkennung von offenen Lasten und Diagnosefunktionen
- Überlast- und Überhitzungsschutz mit thermischer Abschaltung und Trennung
- PowerSSO-12L-Gehäuse
- Betriebsbereich des Applikationsboards: 12 bis 33 V/0 bis 2,4 A
- Erweiterter Spannungsbetriebsbereich (J1 offen): bis zu 60 V
- Status- und Diagnose-LEDs
- Galvanische Trennung: 3 kV
- Umpolungsschutz für Versorgungsschiene
- Bereit für Digitalausgangs-Sicherheitsarchitektur
- EMV-Konformität mit IEC 61000-4-2, IEC61000-4-3, IEC 61000-4-5
- Großes Applikationsentwicklungspotenzial in der STM32 Nucleo Entwicklungsumgebung
- Ausgestattet mit Arduino™ UNO R3-Steckverbindern
- CE-zertifiziert
- RoHS- und China-RoHS-konform
Applikationen
- Industriesicherheitssysteme
- Industriewerkzeuge
Videos
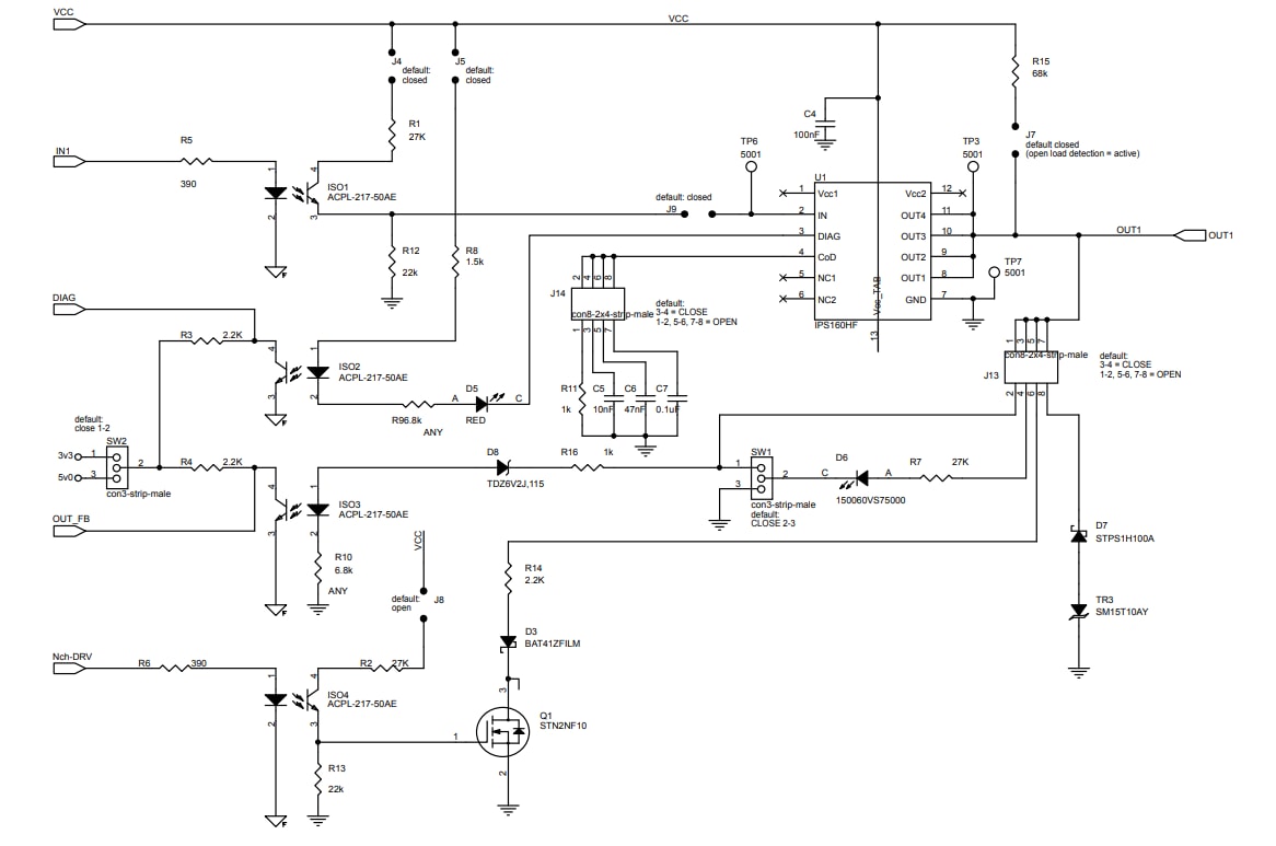
Schaltplan
Veröffentlichungsdatum: 2020-07-15
| Aktualisiert: 2025-01-15
