STMicroelectronics EVAL6494L Evaluierungsboard

Das STMicroelectronics EVAL6494 Evaluierungsboard ist zur Evaluierung der L6494L Gate-Treiber ausgelegt. Dieses Evaluierungsboard ermöglicht die Evaluierung aller Funktionen des L6494L, bei gleichzeitigem Antrieb eines Leistungsschalters im TO-220- oder TO-247-Gehäuse. Das EVAL6494L Board ermöglicht eine einfache Auswahl und Änderung der Werte von relevanten externen Komponenten, um die Evaluierung der Treiberleistung unter verschiedenen geeigneten Bedingungen und die feine Vorabstimmung der Komponenten der Endapplikation zu vereinfachen.

Merkmale

  • 2 A source, 2.5 A sink driver current capability 
  • Integrated bootstrap diode
  • Single input and shutdown pin
  • Adjustable deadtime
  • 3.3 V, 5 V TTL/CMOS inputs with hysteresis
  • UVLO on both high-side and low-side sections
  • 50 V/ns dV/dt immunity in full temperature range 
  • Compact and simplified layout

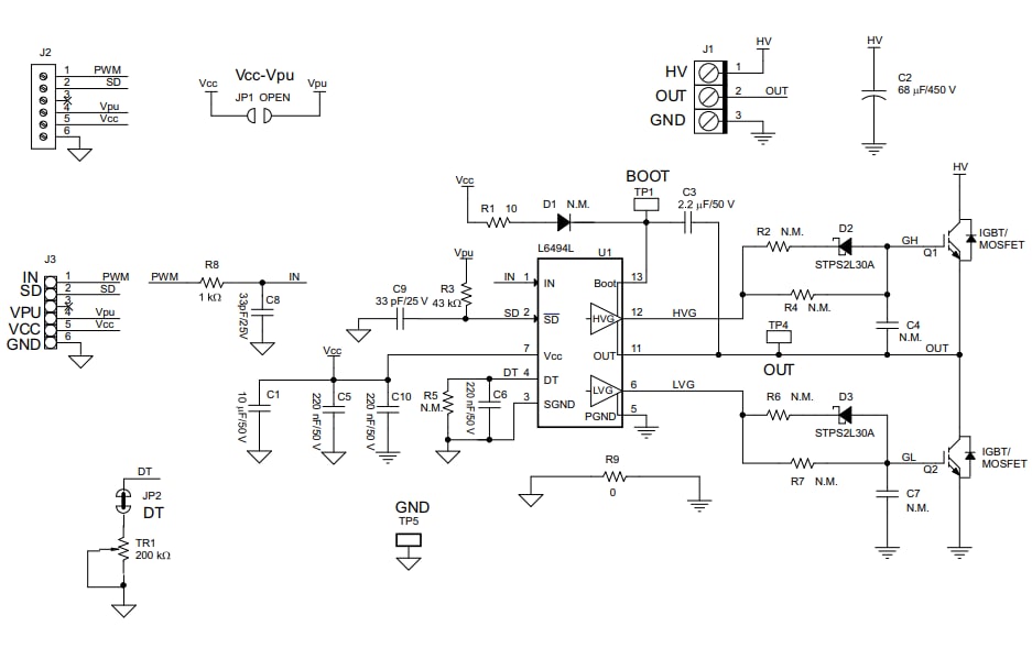
EVAL6494L Schaltplan-Diagramm

Schaltplan - STMicroelectronics EVAL6494L Evaluierungsboard
Veröffentlichungsdatum: 2018-11-20 | Aktualisiert: 2023-02-23