STMicroelectronics EVALSTGAP2DM Evaluierungsboard
Das EVALSTGAP2DM Evaluierungsboard von STMicroelectronics ist zur Evaluierung der STGAP2DM isolierten Halbbrücken-Gate-Treiber ausgelegt. Dieses Board ermöglicht die Auswahl und Änderung von relevanten externen Komponenten, um die Leistung des Treibers zu entlasten. Das EVALSTGAP2DM Board ermöglicht die Evaluierung aller STGAP2DM Funktionen, während gleichzeitig eine Halbbrücken-Leistungsstufe mit einer Nennspannung von bis zu 1.700 V angetrieben wird.Merkmale
- High voltage rail up to 1700V
- 4A source/sink @ 25°C driver current capability
- 80ns propagation delay
- UVLO function
- Interlocking function
- Dedicated SD and BRAKE pins
- Gate driving voltage up to 26V
- Negative gate driving
- Onboard isolated DC-DC converters to supply high-side and low-side gate drivers, fed by VAUX = 5V
- 3.3V VDD logic supply generated onboard or 5V (externally applied)
- 3.3V, 5V TTL/CMOS inputs with hysteresis
- +15/0V; +15/-3V; +19/0V; +19/-3V, easy jumper selection of driving voltage configuration
- Temperature shutdown protection
- Standby function
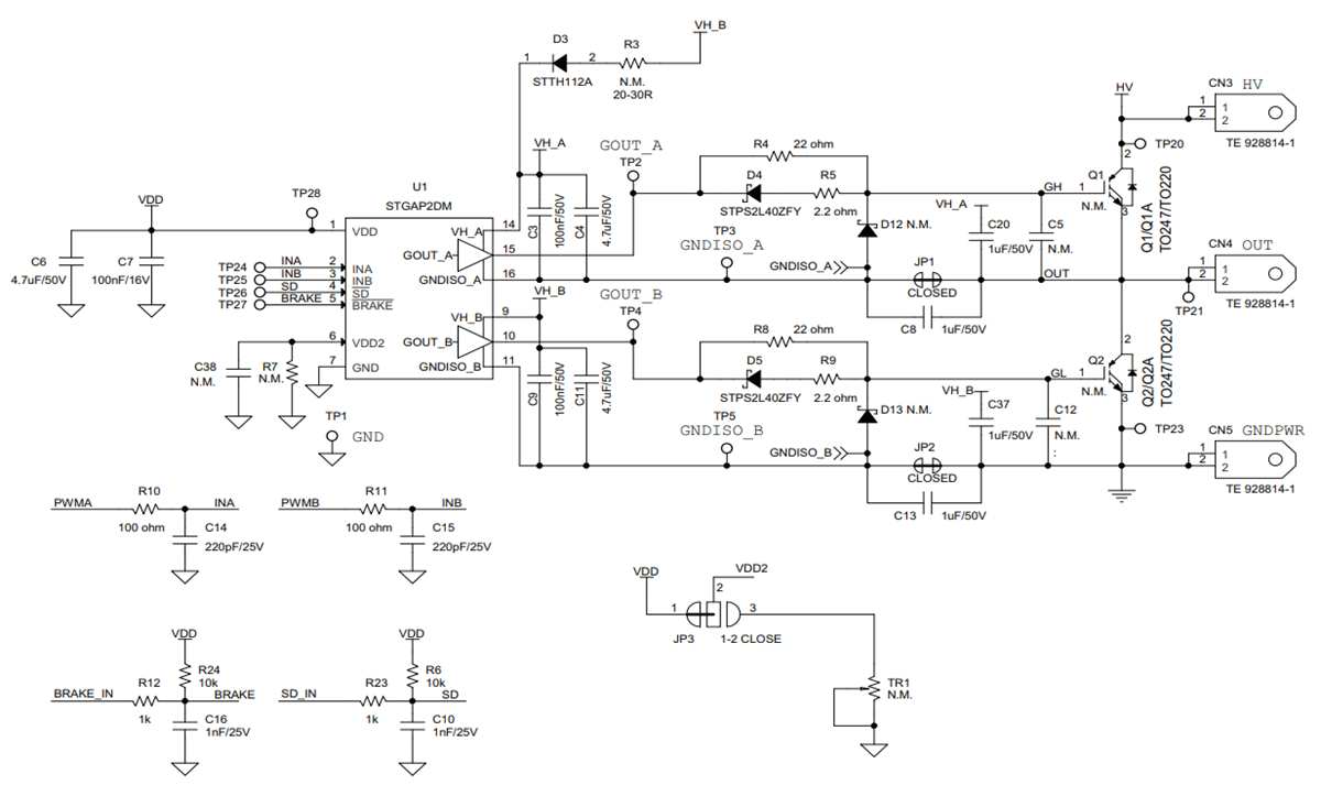
EVALSTGAP2DM Schaltplan-Diagramm
Videos
Veröffentlichungsdatum: 2018-11-21
| Aktualisiert: 2023-02-23
