STMicroelectronics STEVAL-1PS01EJR Evaluierungsboard
Das STEVAL-1PS01EJR Evaluierungsboard von STMicroelectronics verfügt über einen ST1PS01 miniaturisierten synchronen Abwärtswandler mit Nano-Ruhestrom. Der ST1PS01 Wandler ist für Applikationen ausgelegt, bei denen ein hoher Wirkungsgrad, die PCB-Größe und Dicke die wichtigsten Faktoren sind. Das STEVAL-1PS01EJR Evaluierungsboard kann einen Ausgangsstrom von bis zu 400 mA mit einem Eingangsspannungsbereich von 1,8 V bis 5,5 V liefern. Die Ausgangsspannungsbereich kann mit zwei digitalen Steuereingängen von 1,8 V bis 3,3 V dynamisch angepasst werden. Das STEVAL-1PS01EJR Evaluierungsboard kann mit einer Induktivität von nur 2,2 µH und zwei kleinen Kondensatoren eine Umwandlung mit sehr hohem Wirkungsgrad erzielen. Dieses Evaluierungsboard enthält eine fortschrittliche Designschaltung, die den Ruhestrom reduziert. Das STEVAL-1PS01EJR Evaluierungsboard eignet sich für den Einsatz in Wearables, persönliche Tracking-Monitore und Smart-Uhren.Merkmale
- 500 nA Eingangsruhestrom bei VIN = 3,6 V (nicht-schaltend)
- 94 % Wirkungsgrad (typisch) bei einer Last von 1 mA (VIN = 3,6 V, VOUT = 3,3 V)
- 100 % Tastverhältnis
- Eingangsbetriebsbereich: 1,8 V bis 5,5 V
- Unterspannungssperre:
- 1,57 V (VIN abfallend typisch)
- Ausgangsstromleistung: bis zu 400 mA
- Stromsparender Steuerungsbetrieb für den bestmöglichen Wirkungsgrad
- Embedded-Sanftanlauf-Schaltung
- Externe Miniatur-Komponenten:
- L = 2,2 µH (typisch)
- Auswählbare Ausgangsspannungen: 1,8 V bis 3,3 V
- Power-Good-Ausgangsspannung
- ±1,5 % Ausgangsspannungsgenauigkeit (VOUT, TA = 25 °C)
- Dynamische Ausgangsspannungsauswahl (D0, D1)
- Erhältlich im Flip-Chip-Gehäuse
- Die Hardware ist WEEE- und RoHS-konform
Applikationen
- Wearables und Fitness-Zubehör
- Persönliche Tracking-Monitore
- Smart-Uhren, Sportbänder
- Energy Harvesting und drahtlose Sensoren
- Industriesensoren und tragbare stromsparende Geräte
- Einzellen-Li-Ionen-Batteriegeräte
- Bluetooth® Low Energy
- Zigbee
STEVAL-1PS01EJR Blockdiagramm
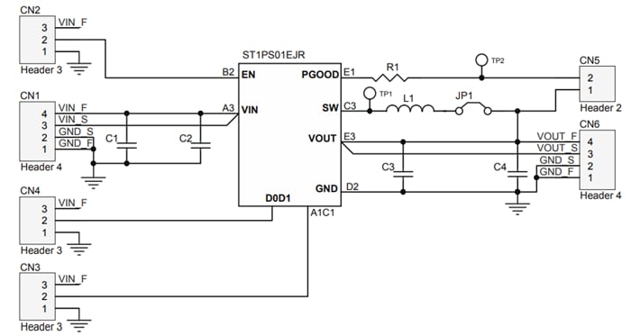
STEVAL-1PS01EJR Schaltplan-Diagramm
Veröffentlichungsdatum: 2019-03-04
| Aktualisiert: 2024-02-05
