STMicroelectronics STWBC86 Qi-kompatibel Kabelloser Transmitter

Der Qi-kompatible drahtlose Funk-Leistungssender der Baureihe STWBC86 von STMicroelectronics ist eine hochintegrierte monolithische Lösung für Applikationen mit bis zu 5 W. Der STWBC86 verfügt über einen integrierten Voll-/Halbbrücken-Wechselrichter mit niedriger Impedanz, wodurch ein hoher Wirkungsgrad und eine geringe Verlustleistung erzielt wird.

Der STWBC86 von STMicro bietet eine I2C-Schnittstelle, welche die Anpassung von Firmware- und Plattformparametern ermöglicht. Die Konfiguration des Bauteils erfolgt über das eingebettete FTP. Der STWBC86 kann ein zusätzliches Firmware-Patching implementieren, um die Applikationsflexibilität zu verbessern.

Das Flip-Chip-Gehäuse und die geringe Anzahl von Bauteilen (BOM) machen den STWBC86 zur idealen Wahl für sehr kompakte Applikationen.

Merkmale

  • WPC Qi 1.02.4-kompatibel mit Leistungsklasse 0 BPP
  • Power Tx-Referenzdesign basiert auf A11a-Topologie
  • Bis zu 5 W Ausgangsleistung können auf der Empfänger-Seite übertragen werden
  • Großer Eingangsspannungsbereich: 4,75 V bis 20 V
  • Monolithische Lösung mit integriertem Halbbrücken-/Vollbrücken-Inverter und Treibern für hohe Effizienz und eine geringe Anzahl von Bauteilen (BOM)
  • 32-bit, 64 MHz ARM Cortex Microcontroller mit SRAM 8 KB
  • FTP (Few Times Programmable) für FirmWare-Patches und erweiterte Funktionen
  • On-chip Strommessung
  • 10-Bit-A/D-Wandler
  • I2C-Schnittstelle
  • Vollständig konfigurierbarer GPIOs
  • Genaue Spannung/ Strommessungen für FOD
  • Strombegrenzung und thermischer Schutz
  • Robuste ASK-, FSK-Kommunikation
  • Flip-Chip mit 72 bumps (3,26 mm x 3,67 mm)

Applikationen

  • Laden von Smartphones
  • Medizinische Elektronik
  • Laden von intelligenten Wearables und Hearables

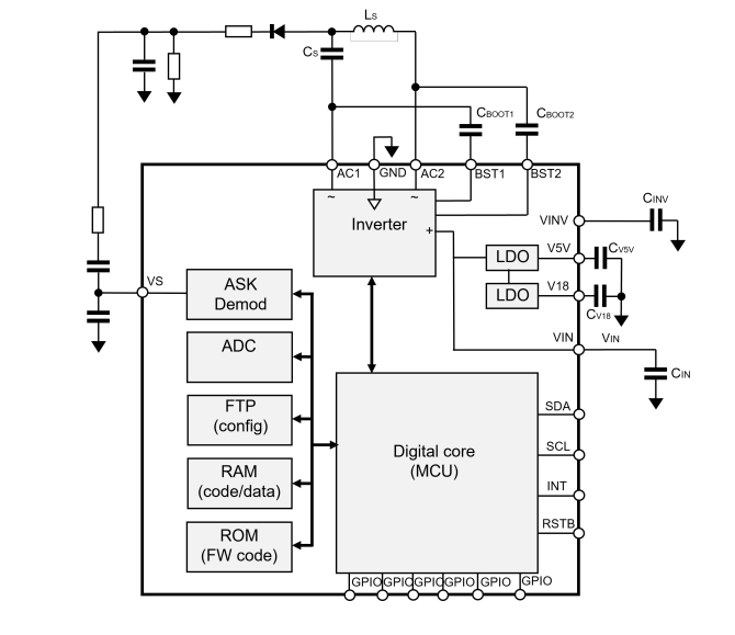
Blockdiagramm

Blockdiagramm - STMicroelectronics STWBC86 Qi-kompatibel Kabelloser Transmitter
Veröffentlichungsdatum: 2023-05-08 | Aktualisiert: 2024-01-25