STMicroelectronics VND7E025AJ Evaluierungsboard

Das STMicroelectronics VND7E025AJ Evaluierungsboard ist ein Einkanal-High-Side-Treiber, der die VIPower-Technologie enthält. Dieses Evaluierungsboard steuert geerdete 12-V-Automotive-Lasten über eine CMOS-kompatible Schnittstelle von 3 V und 5 V an und bietet Schutz- und Diagnosefunktionen. Das VND7E025AJ Evaluierungsboard integriert erweiterte Schutzfunktionen, wie z. B. Laststrombegrenzung, aktives Überlastungs-Management durch Leistungsbegrenzung und Übertemperatur-Abschaltung mit konfigurierbarem Latch-Off. Dieses Evaluierungsboard verfügt über einen dedizierten Multifunktions-Multiplex-Analogausgangs-Pin, einen Messfreigabe-Pin und einen Betrieb mit extrem niedriger Spannung für tiefe Kaltstart-Applikationen. Zu den typischen Applikationen gehören ohmsche Automotive-Lasten, induktive Lasten, kapazitive Lasten, eine geschützte Versorgung für FAS-Systeme (Radargeräte und Sensoren) und Automotive-Scheinwerfer.

Merkmale

  • Einfaches Einzel-IC-Applikationsboard für den VN7E025AJ dediziert
  • Bietet elektrische Konnektivität und Kühlkörper für ein einfaches Prototyping
  • Betrieb mit extremer niedriger Spannung für tiefe Kaltstartapplikationen
  • Smart-Einkanal-High-Side-Treiber mit analoger CurrentSense-Rückkopplung
  • Sehr niedriger Standby-Strom
  • Analoge Rückkopplung des Laststroms mit proportionalem Präzisions-Stromspiegel
  • Anzeige für Überlast und Kurzschluss-zu-Masse (Leistungsbegrenzung) und Anzeige der thermischen Abschaltung
  • Open-Load-Erkennung im OFF-Zustand
  • Ausgangskurzschluss zu VCC-Erkennung
  • Messaktivierung/-Deaktivierung
  • Bietet verschiedene Arten von Schutzfunktionen, wie z. B. Unterspannungs-Abschaltung, Überspannungsklemme, Laststrombegrenzung, Selbstbegrenzung von schnellen thermischen Transienten und elektrostatischen Entladungsschutz
  • Konfigurierbarer Latch-off bei Übertemperatur oder Leistungsbegrenzung mit dediziertem Fehler-Reset-Pin
  • Erdungsverlust und VCC-Verlust
  • Batterie-Umpolung mit externen Komponenten

Applikationen

  • Widerstandsfähige, induktive und kapazitive Automotive-Lasten
  • Geschützte Versorgung für FAS-Systeme:
    • Radargeräte
    • Sensoren
  • Automotive-Scheinwerfer

Technische Daten

  • Kompatibel mit 3 V und 5 V CMOS-Ausgängen
  • Transientenversorgungsspannung von max. 40 V
  • Betriebsspannungsbereich von 4 V bis 28 V
  • Einschaltwiderstand von 27 mΩ (typisch)
  • Strombegrenzung von 61 A
  • Standby-Strom von 0,5 µA (max.)

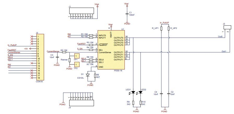
Schaltplan-Diagramm

Schaltplan - STMicroelectronics VND7E025AJ Evaluierungsboard

Übersicht

STMicroelectronics VND7E025AJ Evaluierungsboard
Veröffentlichungsdatum: 2019-11-19 | Aktualisiert: 2024-02-26