STMicroelectronics 6-V-/6-A-Automotive-Abwärtswandler DCP0606Y
Der 6-V/6-A-Fahrzeug-Abwärtswandler DCP0606Y von STMicroelectronics ist ein hocheffizienter, monolithischer Abwärtswandler (Buck-Wandler), der speziell für Fahrzeuganwendungen entwickelt wurde. Der DCP0606Y von STMicroelectronics unterstützt einen Eingangsspannungsbereich von 2,9 V bis 6 V und liefert einen Dauerausgangsstrom von bis zu 6 A. Damit eignet er sich ideal für die Stromversorgung von 3,3-V- und 5-V-Schienen in Fahrzeugsystemen. Das Gerät integriert N-Kanal-MOSFETs mit niedrigem Widerstand und arbeitet im Diodenemulationsmodus, um den Wirkungsgrad bei unterschiedlichen Lasten zu optimieren. Dabei erreicht es einen Wirkungsgrad von bis zu 93 % bei einer Schaltfrequenz von 2,25 MHz. Der Wandler verfügt über einen einstellbaren Ausgangsspannungsbereich von 0,6 V bis 5.0 V mit einer Genauigkeit von ±1,5 % und die Schaltfrequenz ist zwischen 1,8 MHz und 4 MHz wählbar. Zusätzliche Funktionen umfassen Sanftanlaufsteuerung, Ausgangsspannungs-Tracking, Power-Good-Signalisierung und Schutz gegen Überspannung, Überstrom und Übertemperatur. Der DCP0606Y ist in einem kompakten 2 mm x 3 mm großen QFN-Gehäuse mit benetzbaren Flanken untergebracht und nach AEC-Q100 Grade 1 zugelassen, wodurch seine Zuverlässigkeit in rauen Fahrzeugumgebungen gewährleistet ist.Merkmale
- Qualifiziert gemäß AEC-Q100 Klasse 1
- -40 °C bis +150 °C Sperrschicht-Betriebstemperaturbereich
- Entwickelt für 3,3-V- und 5-V-Stromschienen
- Dauerausgangsstrom: 6 A, typischer Wirkungsgrad: 93 % bei fSW = 2,25 MHz, VIN = 5 V, VOUT = 3,3 V
- Integrierte 11-mΩ-MOSFETs für hohe Effizienz
- Einstellbare Ausgangsspannung bis hinunter zu 0,6 V
- 1,5 % Ausgangsspannungsgenauigkeit
- Feste Ausgangsspannungsoption auf Anfrage
- 1,8 MHz bis 4 MHz wählbarer Schaltfrequenzbereich mit dithering
- Pulse-Skipping-Modus zur Optimierung des Wirkungsgrads bei geringer Last
- Auto-Recovery-Schutzfunktionen:
- Überspannung
- Überstrom
- Übertemperatur
- Power-Good-Ausgang
- Ausgangsspannungs-Tracking
- Externe Synchronisierung mit programmierbarem Phasensprung
- QFN 2 mm x 3 mm-Gehäuse mit benetzbaren Flanken
Applikationen
- Hochstrom, Niederspannungs-Nachregelung
- Netzteile für Telematik-, HUD-, Infotainment-, Multimedia- und Kamera-Digitalkern
- Netzteile für erweiterte Fahrerassistenzsysteme (FAS)
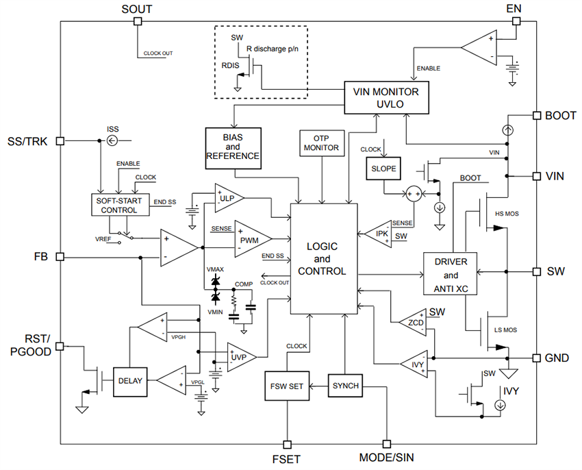
Blockdiagramm
Typische Applikations-Schaltung
Regelkreis — Blockdiagramm
Der DCP0606Y basiert auf einer Konstantfrequenz-Spitzenstrommodus-Architektur. Dank des integrierten Kompensationsnetzwerks und der Neigungserzeugung sind keine zusätzlichen externen Komponenten für die Schleifenstabilisierung erforderlich.
Programmierung der Ausgangsspannung
Die Ausgangsspannung kann über einen externen Widerstandsteiler von 0,6 V bis fast VIN programmiert werden.
Veröffentlichungsdatum: 2025-05-28
| Aktualisiert: 2026-01-19
