STMicroelectronics X-NUCLEO-OUT04A1 Erweiterungsboard
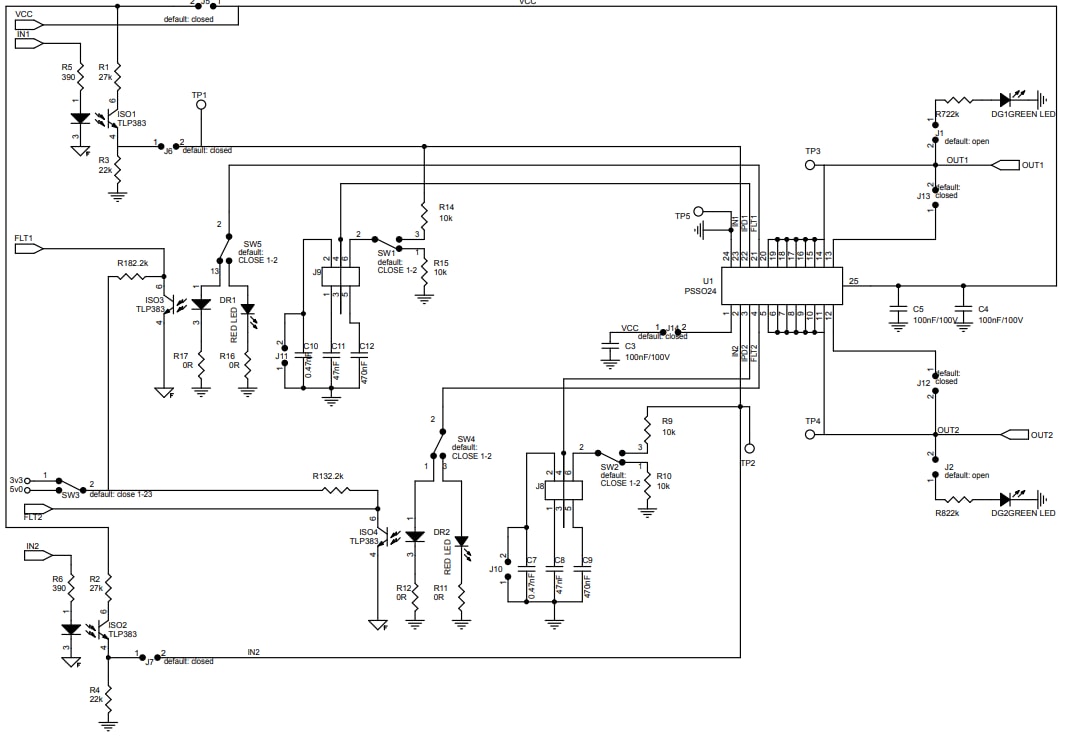
Das X-NUCLEO-OUT04A1 Erweiterungsboard ist ein industrielles Erweiterungsboard mit digitalem Ausgang für den STM32 Nucleo. Dieses Board bietet eine leistungsstarke und flexible Umgebung für die Evaluierung der Antriebs- und Diagnosefunktionen des IPS2050H-32 Moduls (duales High-Side Smart-Power Solid-State-Relais). Der X-NUCLEO-OUT04A1 ist mit dem Mikrocontroller des STM32 Nucleo über 5kV-Optokoppler verbunden, die von GPIO-Pins, Arduino UNO R3 und ST-Morpho-Anschlüssen angesteuert werden. Dieses Erweiterungsboard kann entweder mit einem NUCLEO-F401RE oder NUCLEO-G431RB Development Board verbunden werden. Es ist auch möglich, ein System zu evaluieren, das aus bis zu vier gestapelten X-NUCLEO-OUT04A1-Erweiterungskarten besteht.Merkmale
- Basierend auf dem IPS2050H-32 Dual-High-Side-Schalter mit folgenden Merkmalen:
- Betriebsbereich bis zu 60V/5.7A
- Geringe Verlustleistung (RON (MAX.) = 50mΩ)
- Schnelles Abklingen für induktive Lasten
- Smart-Antrieb von kapazitiver Last
- Unterspannungssperre
- Überlast- und Übertemperaturschutz pro Kanal
- PSSO24-Gehäuse
- Betriebsbereich des Applikationsboards: 8 bis 33 V/0 bis 5,7 A
- Erweiterter Spannungsbetriebsbereich (J3 offen): bis zu 60 V
- Grüne LEDs für Ein-/Ausgangsstatus
- Rote LEDs für Pro-Kanal-Diagnose (Überlast und Überhitzung)
- Galvanische Trennung von 5 kV
- Umpolungsschutz für Versorgungsschiene
- EMV-Konformität mit IEC61000-4-2, IEC61000-4-3 und IEC61000-4-5
- Kompatibel mit STM32 Nucleo-Development Boards
- Ausgestattet mit Arduino UNO R3-Steckverbindern
- CE-zertifiziert
- RoHS- und China-RoHS-konform
Applikationen
- Verkaufsautomaten
- Speicherprogrammierbare Steuerungen (SPS)
- Universal-High-Side-Schalter-Applikationen
- Industrie-PC-Peripherie-Ein-/Ausgang
- Numerische Steuerungsmaschinen
Veröffentlichungsdatum: 2022-01-28
| Aktualisiert: 2023-11-03
