Tempo Semiconductor TSCS25 Stereo CODECs
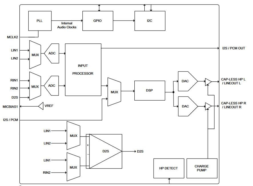
Tempo Semiconductor TSCS25 Stereo CODECs are low-power, high-fidelity integrated audio ICs with 32-bit stereo playback and stereo record functionality and integrated true cap-less headphone amplifier. The digital audio data interface (I2S, LJ, RJ, TDM) supports both primary and secondary modes for the delivery of linear PCM without the need for an MCLK. BLUETOOTH® PCM data is also supported. Tempo Semiconductor TSCS25 Stereo CODEC offers an enriched audio presence through the built-in audio output processing DSP engine (AOP). The AOP supports 12 bands of stereo parametric EQ, psychoacoustic bass, high-frequency restoration for compressed audio content, 3D stereo enhancement, and broadband DRC, to support multiband compressor, limiter, and expander capabilities.Features
- High fidelity CODEC
- 32-bit stereo DAC and 32-bit stereo ADC
- Sample rates of 8k to 96kHz
- Audio output processing DSP engine
- 3D stereo enhancement
- 12 band parametric equalizers
- Dynamic range controller
- Multiband compressor
- Limiter
- Expander
- Psychoacoustic bass and treble enhancement processing
- On-chip true cap-less headphone driver
- 39mW output power (16Ω or 32Ω)
- Charge-pump allows true ground centered outputs
- SNR (A-Weighted, no active signal)-124dB
- Headphone detection logic
- Microphone / line-in interface
- Analog microphone or line-in inputs
- Automatic level control
- Low power with built-in power management
- 1.7V CODEC supports 1Vrms
- Low standby and no-signal power consumption
- 1.8V digital / 1.7V analog supply for low power
- 2-wire (I2C compatible) control interface
- I2S data interface
- Supports Bluetooth PCM mode
- Left justified, right justified, DSP, and TDM audio interfaces
- Package option
- 40-pin, 5mm x 5mm QFN
Block Diagram
Veröffentlichungsdatum: 2016-10-31
| Aktualisiert: 2022-03-11
