Texas Instruments Analoger AFE4300-Front End von Texas Instruments
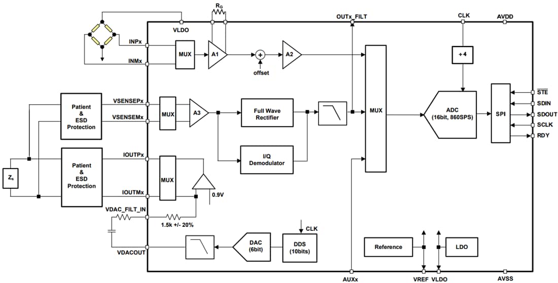
Der analoge AFE4300-Front End von Texas Instruments umfasst zwei separate Signalketten: Eine für die Gewichtsskalenmessung und eine für die Körperbaumessungsanalyse. Ein 16-Bit, 860-SPS Analog-Digital-Wandler wird zwischen den beiden Kanälen gemultiplext. Die Gewichtsmessungskette des TI AFE umfasst einen Instrumentierungsverstärker mit der von einem externen Widerstand festgelegten Verstärkung, sowie einen 6-Bit Digital-Analog-Wandler für die Offset-Korrektur und einen Schaltkreis für die externe Brücke/Kraftmesszelle mit festen 1,7V für ratiometrische Messungen. Der AFE4300 kann den Körperbau auch messen, indem ein Sinusstrom im Körper verwendet wird. Der Sinusstrom wird mit einem internen Mustergenerator und einem 6-Bit, 1-MSPS DAC generiert. Ein Strom-Spannungs-Wandler überträgt den Sinusstrom über zwei Anschlüsse in den Körper. Die Spannung, die zwischen diesen beiden Anschlüssen von der Impedanz des Körpers erzeugt wird, wird mit einem Differenzialverstärker gegengemessen und gleichgerichtet. Die Amplitude wird extrahiert und vom 16-Bit ADC gemessen.Merkmale
- ADC
-
- 16 bits, 860SPS
- 110µA supply current
- Weight-scale front-end
- Supports up to four load cell inputs
- On-chip load cell 1.7V excitation voltage for ratiometric measurement
- 68nVrms Input-Referred noise (0.1Hz to 2Hz)
- 0.01% of full-scale linearity
- 540µA weight-scale measurement
- Body composition front-end
- Supports up to three tetra-polar complex impedance measurements
- 6-Bit, 1MSPS sine-wave generation digital-to-analog converter (DAC)
- 247.5µArms, ±20% Excitation source
- 0.1Ω Measurement RMS noise in 2Hz BW
- 970µA body composition measurement
Block Diagram
Additional Resources
Veröffentlichungsdatum: 2013-08-16
| Aktualisiert: 2023-10-31
