Texas Instruments DRV8313 Dreiphasen-Halbbrücken-Treiber
Der DRV8313 Dreiphasen-Halbbrücken-Treiber von Texas Instruments bietet drei individuell steuerbare Halbbrücken-Treiber. Er ist für den Antrieb von dreiphasigen bürstenlosen DC-Motoren gedacht, kann aber auch für den Antrieb von Magnetspulen und anderen Lasten verwendet werden. Jeder Ausgangstreiberkanal besteht aus einem n-Kanal-Leistungs-MOSFET, die in einer Halbbrücken-Konfiguration konfiguriert sind. Die Konstruktion bringt die Erdungsklemmen eines jeden Antriebs auf Kontakte, um eine Strommessung auf jedem Ausgang vorzunehmen. Der nicht gebundende Komparator kann für Strombegrenzungen oder andere Funktionen verwendet werden. Der DRV8313 ist für eine maximale Belastbarkeit von 2,5A oder 1,75A RMS-Ausgangsleistung pro Kanal ausgelegt (mit passendem PCB-Kühlkörper bei 24V und 25°C) pro Halbbrücke. Das Gerät bietet eine interne Shutdown-Funktion zum Überstrom-Schutz, Kurzschluss-Schutz, Unterspannungssperre und Überhitzung. Der DRV8313 ist in einem 28-poligen HTSSOP-PowerPAD-Gehäuse untergebracht.Merkmale
- Three Half-H-Bridge driver IC
- Drives 3-phase brushless DC motors
- Individual Half-Bridge control
- Pins for low-side current sensing
- Low MOSFET on-resistance
- 2.5A maximum drive current at 24V, 25°C
- An uncommitted comparator can be used for current limit or other functions
- Built-in 3.3V 10mA LDO regulator
- 8V to 60V operating supply voltage range
- Thermally enhanced surface-mount package
Applikationen
- HVAC motors
- Consumer products
- Office automation machines
- Factory automation
- Robotics
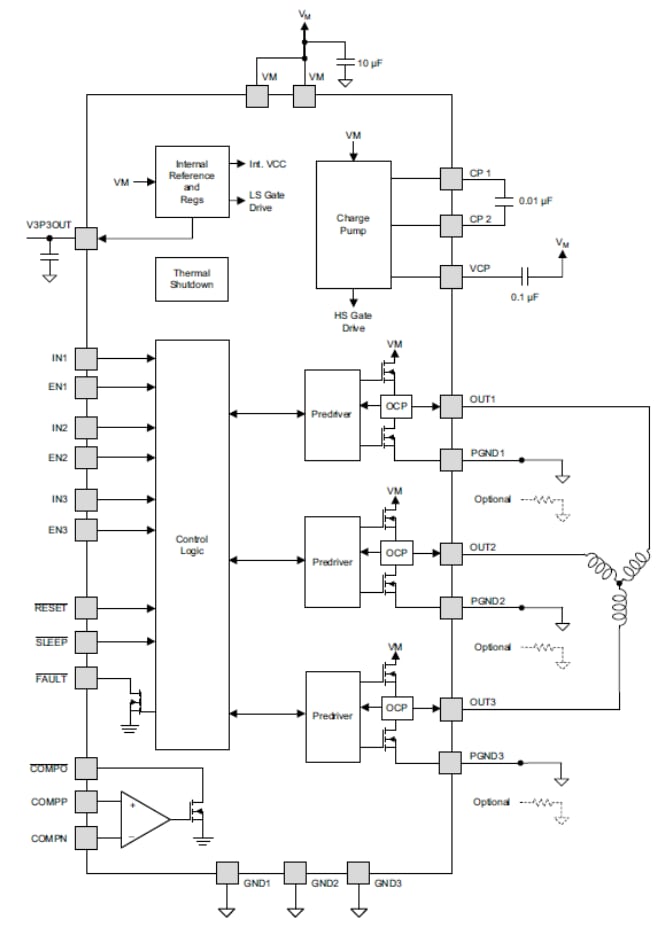
Block Diagram
Additional Resources
- Cost-Effective 3-Phase Brushless DC Drive for Sensor-Less Trapezoidal Control
- EnDat 2.2 System
- Single Chip Drive for Industrial Communications and Motor Control
- 2.5 A Integrated Sensored BLDC Motor Controller
- ARM MPU with Integrated BiSS C Master Interface
- ARM MPU with Integrated HIPERFACE DSL Master Interface
- Sercos III Slave For AM437x Communication Development Platform
TI Reference Designs Library
Veröffentlichungsdatum: 2013-01-21
| Aktualisiert: 2022-03-11
