Texas Instruments LM3150 SIMPLE SWITCHER® Controller
Die Texas Instruments LM3150 SIMPLE SWITCHER® Controller sind einfach zu verwendende und vereinfachte Abwärts-Leistungscontroller, die bei typischen Anwendungen Ausgangsströme von bis zu 12A liefern können. TI LM3150 SIMPLE SWITCHER Controller arbeiten mit einem Eingangsspannungsbereich von 6V-42V und bieten eine einstellbare Ausgangsspannung bis hinunter auf 0,6V. Die synchrone Architektur versorgt hoch effiziente Bauweisen mit einer einstellbaren Schaltfrequenz von bis zu 1 Mhz. Die TI LM3150 Controller besitzen eine Constant On-Time-Architektur (COT) mit proprietärer Emulated Ripple Mode-Regelung (ERM), die den Einsatz von Ausgangskondensatoren mit niedrigem ESR ermöglicht. Dies reduziert die Gesamtgröße der Lösung und die Ausgangsspannungs-Restwelligkeit. Die Constant On-Time-Regulierungsarchitektur (COT) ermöglicht eine schnelle Einschwingzeit und erfordert keine Schleifenkompensation, dies reduziert die Anzahl externer Komponenten und reduziert die Komplexität des Designs. Diese Synchron-Abwärtswandler sind für den Einsatz in der Telekommunikation, Netzwerken, Sicherheitsüberwachung und anderen Anwendungen ausgelegt.Merkmale
- PowerWise® step-down controller
- 6V to 42V Wide input voltage range
- Adjustable output voltage down to 0.6V
- Programmable switching frequency up to 1MHz
- No loop compensation required
- Low external component count
- Constant On-Time control
- Ultra-fast transient response
- Stable with low ESR capacitors
- Output voltage pre-bias startup
- Valley current limit
- Programmable soft-start
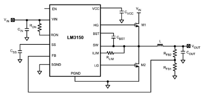
Typical Application Circuit
TI WEBENCH DESIGNER
TI Reference Designs Library
Veröffentlichungsdatum: 2014-02-27
| Aktualisiert: 2022-03-11
