Texas Instruments ADS122U04 24-Bit-Delta-Sigma-ADC
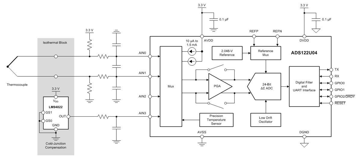
Der 24-Bit-Delta-Sigma-Analog-Digital (ADC) ADS122U04 von Texas Instruments bietet 4-Kanäle und 2-kSPS sowie PGA, Spannungsreferenz, IDAC und UART. Viele integrierte Funktionen zur Reduzierung von Systemkosten und der Komponentenanzahl in Applikationen für die Messung von Kleinsignalen.Das Bauelement enthält einen rauscharmen Verstärker mit programmierbarer Verstärkung (PGA), zwei programmierbare Erregerstromquellen, einen Präzisions-Temperaturfühler, eine Spannungsreferenz und einen Oszillator. Auf dem ADS122U04 ist außerdem ein flexibler Eingangsmultiplexer (MUX) mit zwei differentiellen oder vier einendigen Eingängen verfügbar. Der ADS122U04 bietet Konvertierungen mit Datenraten von bis zu 2000 Abtastungen pro Sekunde (SPS) mit Einzelzyklus-Einschwingung.
Der PGA bietet eine Verstärkung von bis zu 128. Dadurch ist der ADS122U04 ideal für Applikationen wie Widerstandstemperaturdetektoren (RTDs), Thermoelemente, Thermistoren und resistive Brückensensoren. Das Bauelement verfügt über eine 2-Draht-UART-kompatible Schnittstelle, wodurch die Anzahl der digitalen Isolationskanäle minimiert wird und Kosten, Platinenplatz und Strom gespart werden.
Merkmale
- Stromverbrauch so niedrig wie 315 µA (typisch)
- Breiter Versorgungsbereich: 2,3 V bis 5,5 V
- Programmierbare Verstärkung: 1 bis 128
- Programmierbare Datenraten bis zu 2 kSPS
- Bis zu 20-Bit effektive Auflösung
- Gleichzeitige 50Hz- und 60Hz-Unterdrückung bei 20 SPS mit digitalem Filter für die Zykluseinschwingung
- Zwei differentielle Eingänge oder vier einendige Eingänge
- Dual-angepasste programmierbare Stromquellen: 10 µA bis 1,5 mA
- Interne 2,048V-Referenz: 5 ppm/°C (typisch) Drift
- 2 % genauer interner Oszillator
- Interner Temperatursensor: 0,5 °C (typisch) Genauigkeit
- 3 allgemeine Eingänge/Ausgänge
- 2-Draht-UART-kompatible Schnittstelle (8-N-1-Format) mit Baudraten bis 120 kBaud und Auto-Baud-Raten-Erfassung
- Gehäuse: 3,0 mm × 3,0 mm × 0,75 mm WQFN
Applikationen
- Sensortransducer und Transmitter: Temperatur, Druck, Dehnung, Durchfluss
- PLC- und DCS-analoge Eingangsmodule
- Temperatur-Controller
- Klimakammern, Industrieöfen
- Patientenüberwachungssysteme: Körpertemperatur, Blutdruck
Blockdiagramm
