Texas Instruments AFE3010EVM GFCI-Evaluierungsmodul (EVM)
Das Texas Instruments AFE3010EVM GFCI-Evaluierungsmodul (EVM) wird zur Evaluierung des AFE3010 Fehlerstromschutzschalters (GFCI) verwendet. Der AFE3010 ist ein stromsparender Präzisions-Fehlerstromschutzschalter-Controller (GFCI), der zur Erkennung von Ableitströmen oder Fehlerströmen in elektrischen Schaltungen verwendet wird. Er ist eine IC-Einzellösung, welche die zugehörigen elektrischen Schaltungen kontinuierlich auf mehrere Fehlerbedingungen überwacht, um ein sicheres Funktionieren zu gewährleisten. Zusammen mit einem Stromwandler (im Lieferumfang enthalten) kann dieses Board den Funktionsumfang und das Betriebsverhalten des AFE3010 von Texas Instruments auf einer Leitungsspannung von 120 VAC demonstrieren.Merkmale
- Pins können mit Testpunkten einfach gemessen werden
- Pads, Stiftleisten und Sockel ermöglichen eine benutzerdefinierte und praktische Geräteschnittstelle für benutzerspezifische Applikationen
- Schraubstiftleisten bieten starke und einfache Verbindungen für benutzerdefinierte Stromwandler und/oder Magnete
Lieferumfang Kit
- AFE3010EVM Evaluierungsmodul
- 11 Shunt-Steckverbinder
- Dual-Core-Stromwandler
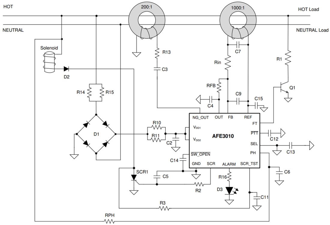
Vereinfachter Schaltplan
Veröffentlichungsdatum: 2020-07-31
| Aktualisiert: 2024-07-23
