Texas Instruments ALM2403Q1EVM Operationsverstärker-Evaluierungsmodul (EVM)
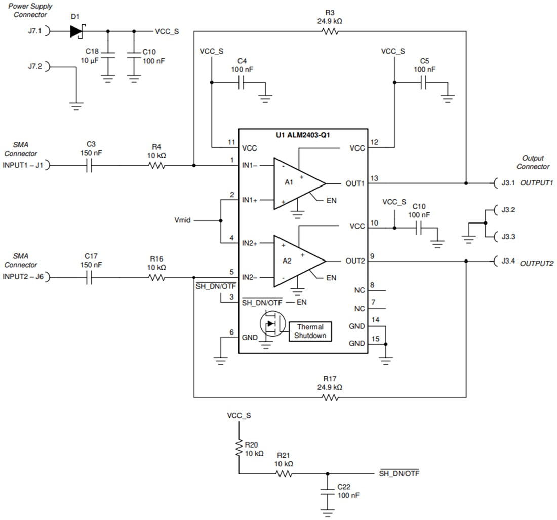
Das Texas Instruments ALM2403Q1EVM Operationsverstärker-Evaluierungsmodul ist für den Zugriff auf die Funktionen und die Evaluierung des Betriebsverhaltens des ALM2403-Q1 ausgelegt. Der ALM2403-Q1 ist ein Automobilstandard-Hochspannungs-Hochstrom-Dual-Operationsverstärker mit hoher Bandbreite und thermischem Schutz. Standardmäßig verfügt der ALM2403Q1EVM von Texas Instruments über jeden Verstärker in der invertierenden Konfiguration mit einer Verstärkung von –2,5 V/V.Board-Layout
Vereinfachtes Schaltbild
Veröffentlichungsdatum: 2020-08-13
| Aktualisiert: 2024-08-08
