Texas Instruments AMC-AMP-200A-EVM Evaluierungsmodul
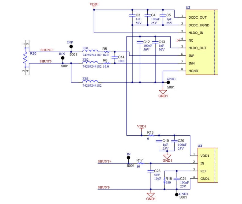
Das AMC-AMP-200A-EVM Evaluierungsmodul von Texas Instruments wurde für Shunt-basierte Strommessungen ±200 A entwickelt. Das isolierte stromerfassendeEvaluierungsmodul ermöglicht die Messung von bis zu ±200 A Spitzenstrom über einen externen Querwiderstand, während der isolierte Ausgang durch die Isolationsbarriere des AMC3302 gemessen wird. Die AMC3302 Verstärkten isolierten Verstärker sind isolierte Präzisions-Verstärker, die für Shunt-basierte Strommessungen optimiert sind. Der AMC3302 ist für Shunt-basierte Strommessungen optimiert und wird mit dem WSBS8518 Sammelschienen-Querwiderstand von Vishay kombiniert.Das AMC-AMP-200A-EVM Evaluierungsmodul von TI bietet Stitching für verbesserte Wärmeableitung bei hohen Strömen und arbeitet mit einer (typischen) Genauigkeit von ±5 %.
Merkmale
- ±200 A isolierte Stromerfassung
- 250 µΩ Sammelschienen-Querwiderstand
- Kompatibilität mit Kabelschuhanschlüssen
- Wärmeableitung bis zu 180 °C bei 2 Minuten
- Testpunkte für eine einfache Evaluierung
- Differentielle zu einendige Signalkette
Applikationen
- Motorantriebe
- Stromversorgung
- Onboard-Ladegeräte (OBCs)
- Traktionswechselrichter
- DC/DC-Wandler
- Energiespeichersysteme (ESS)
- EV-Laden
- Solarwechselrichter
Layout
Analogeingang
Veröffentlichungsdatum: 2025-08-21
| Aktualisiert: 2025-09-09
